自在经验网
首页
美食营养
生活百科
知识问答
生活知识
返回
自在经验网
首页
美食营养
游戏数码
手工爱好
生活知识
生活百科
健康养生
运动户外
职场理财
情感交际
母婴教育
时尚美容
知识问答
更多知识
搜索
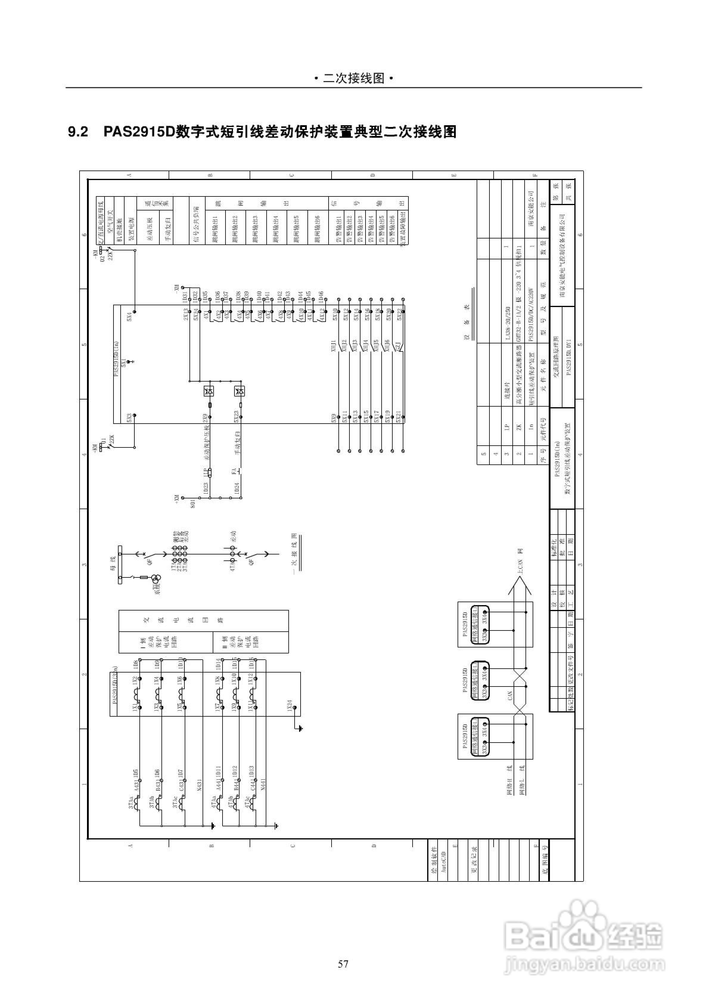
安能PAS2916D数字式线路保护测控装置技术说明书:[7]
2026-04-25 23:13:16
本篇为《安能PAS2916D数字式线路保护测控装置技术说明书》,主要介绍该产品的使用方法以及常见故障解决方案。
(共篇)
上一篇:
相关推荐
安能PAS2916D数字式线路保护测控装置技术说明书:[4]
阅读量:151
安能PAS2920D数字式电容器保护测控装置使用说明书:[3]
阅读量:127
安能PAS2916D数字式线路保护测控装置技术说明书:[3]
阅读量:23
安能PAS2916D数字式线路保护测控装置技术说明书:[5]
阅读量:175
安能PAS2916D数字式线路保护测控装置技术说明书:[6]
阅读量:47
猜你喜欢
越南旅游签证
whoo后怎么样
怎么能忘记
怎么延长勃起时间
南宋怎么灭亡的
面包怎么做才松软
如何变帅
俄语我爱你怎么写
九阳电压力锅怎么样
李世民是哪里人
猜你喜欢
迅捷路由器设置
身上起疙瘩怎么治
哈弗h6柴油版怎么样
天猫旗舰店怎么开
路由器忘记密码怎么办
如何做手抓饼
如何学好英语口语
浙g是哪里
怎么找钱
海南有哪些旅游景点