自在经验网
首页
美食营养
生活百科
知识问答
生活知识
返回
自在经验网
首页
美食营养
游戏数码
手工爱好
生活知识
生活百科
健康养生
运动户外
职场理财
情感交际
母婴教育
时尚美容
知识问答
更多知识
搜索
联想K27笔记本电脑使用说明书:[5]
2026-02-18 05:09:13
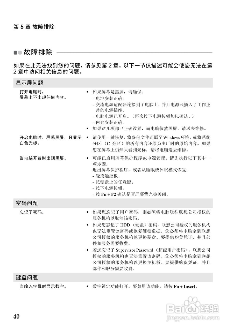
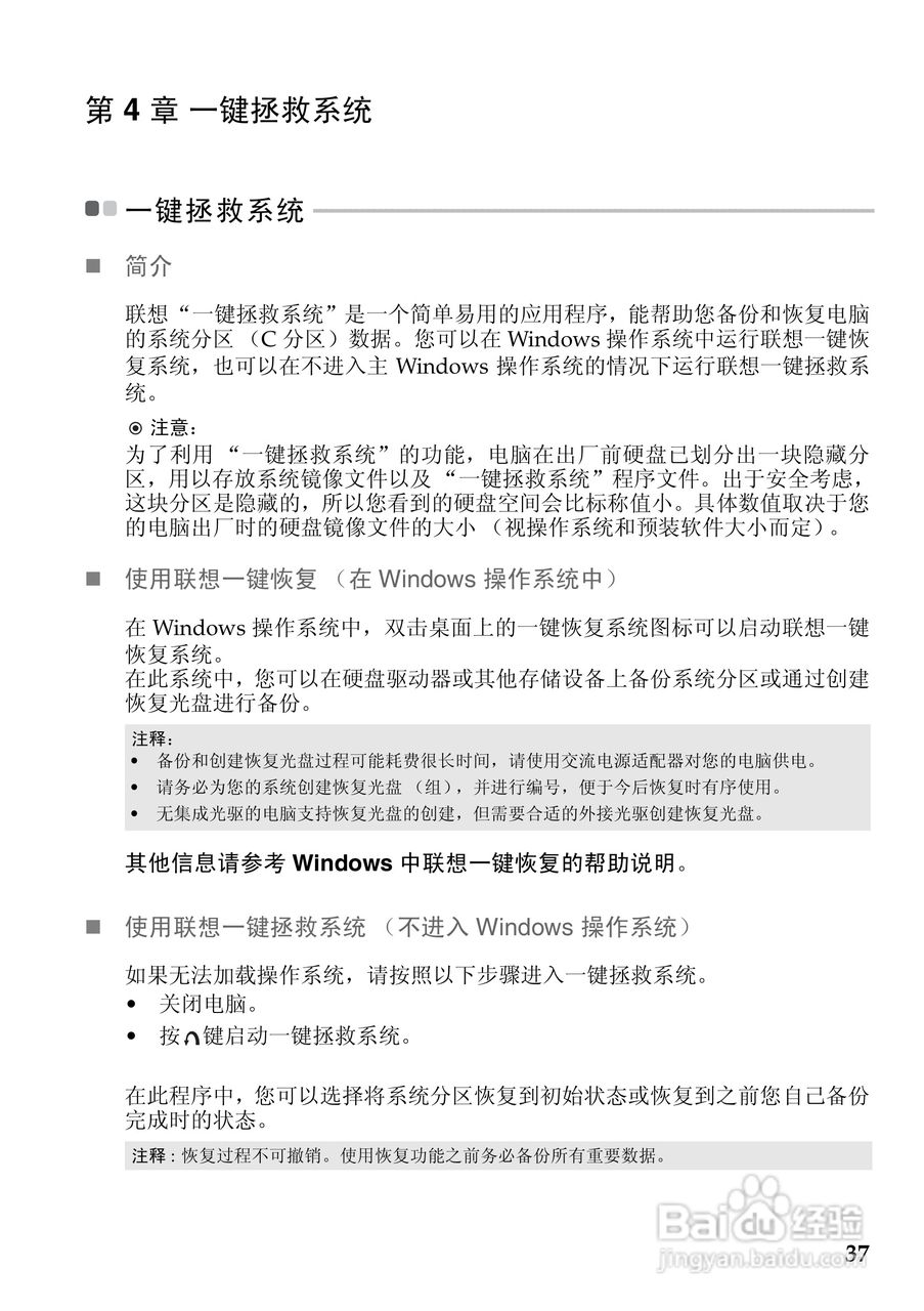
本篇为《联想K27笔记本电脑使用说明书》,主要介绍该产品的使用方法以及常见故障解决方案。
(共篇)
上一篇:
|
下一篇:
相关推荐
联想K27笔记本电脑使用说明书:[6]
阅读量:42
联想K27笔记本电脑使用说明书:[4]
阅读量:28
联想E47笔记本电脑使用说明书:[5]
阅读量:160
联想K47笔记本电脑使用说明书:[5]
阅读量:28
联想昭阳k27笔记本忘记密码了怎么办
阅读量:135
猜你喜欢
学校运动会会徽设计
扎西德勒什么意思啊
欧姆定律知识点
安全阀的作用
风衣搭配什么鞋子
物是人非事事休什么意思
苦瓜的功效与作用
接地线的作用
藏茵陈的功效与作用
酒店管理主要学什么
猜你喜欢
captain什么意思
保险知识
复方氨酚烷胺片的作用
黑米的功效与作用
太阳什么时候离我们最近
运动场地
维生素c什么时候吃好
知识的力量
抗利尿激素的作用
提子的功效与作用