自在经验网
首页
美食营养
生活百科
知识问答
生活知识
返回
自在经验网
首页
美食营养
游戏数码
手工爱好
生活知识
生活百科
健康养生
运动户外
职场理财
情感交际
母婴教育
时尚美容
知识问答
更多知识
搜索
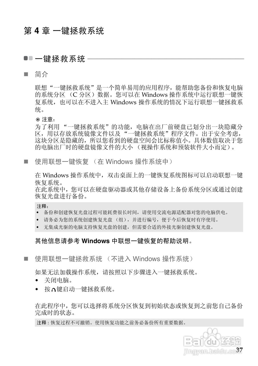
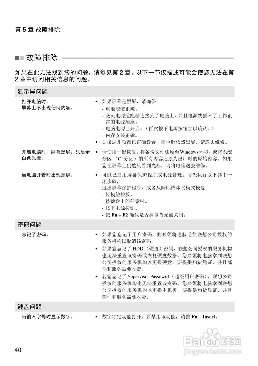
联想K47笔记本电脑使用说明书:[5]
2026-02-18 06:45:27
本篇为《联想K47笔记本电脑使用说明书》,主要介绍该产品的使用方法以及常见故障解决方案。
(共篇)
上一篇:
|
下一篇:
相关推荐
华硕MM17DE-B笔记本电脑使用说明书
阅读量:159
富士通S6520笔记本电脑使用说明书:[4]
阅读量:136
富士通L1010笔记本电脑使用说明书:[2]
阅读量:80
神舟优雅Q100P笔记本电脑使用说明书:[1]
阅读量:58
优派VNB130笔记本电脑使用说明书:[2]
阅读量:75
猜你喜欢
怎么和喜欢的人找话题聊天
石灰岩的特点
一路向西在哪可以看
怎么清理浏览器
减肥可以喝牛奶吗
怎么查自己的ip
荔波旅游
乡村旅游
航睿导航怎么样
欧德堡牛奶怎么样
猜你喜欢
丽水旅游攻略
宜昌旅游年卡
怎么样更容易怀孕
旅游必备物品清单
乔家大院旅游
win7怎么调分辨率
天池山风景区
天黑请闭眼怎么玩
迎春花的特点
吃完饭多久可以健身