自在经验网
首页
美食营养
生活百科
知识问答
生活知识
返回
自在经验网
首页
美食营养
游戏数码
手工爱好
生活知识
生活百科
健康养生
运动户外
职场理财
情感交际
母婴教育
时尚美容
知识问答
更多知识
搜索
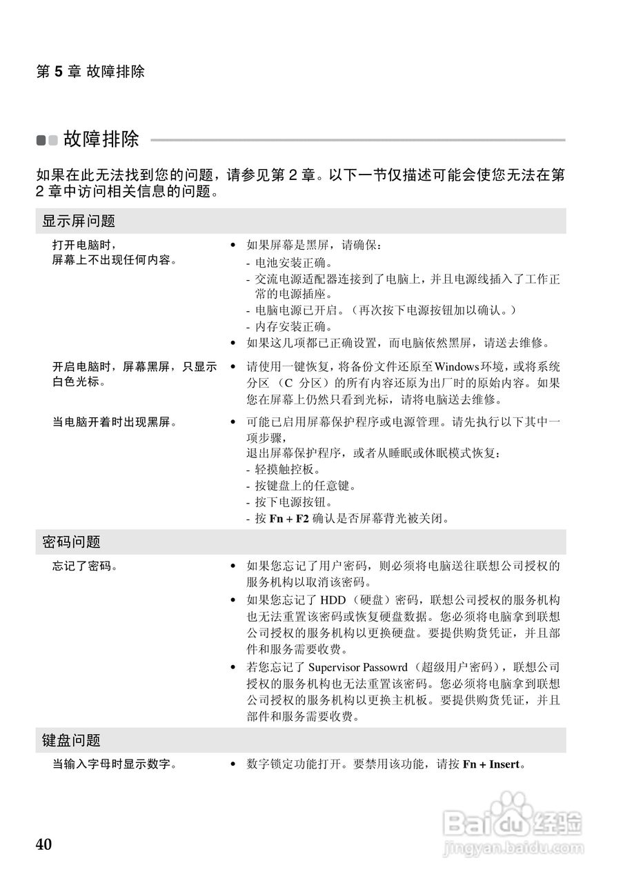
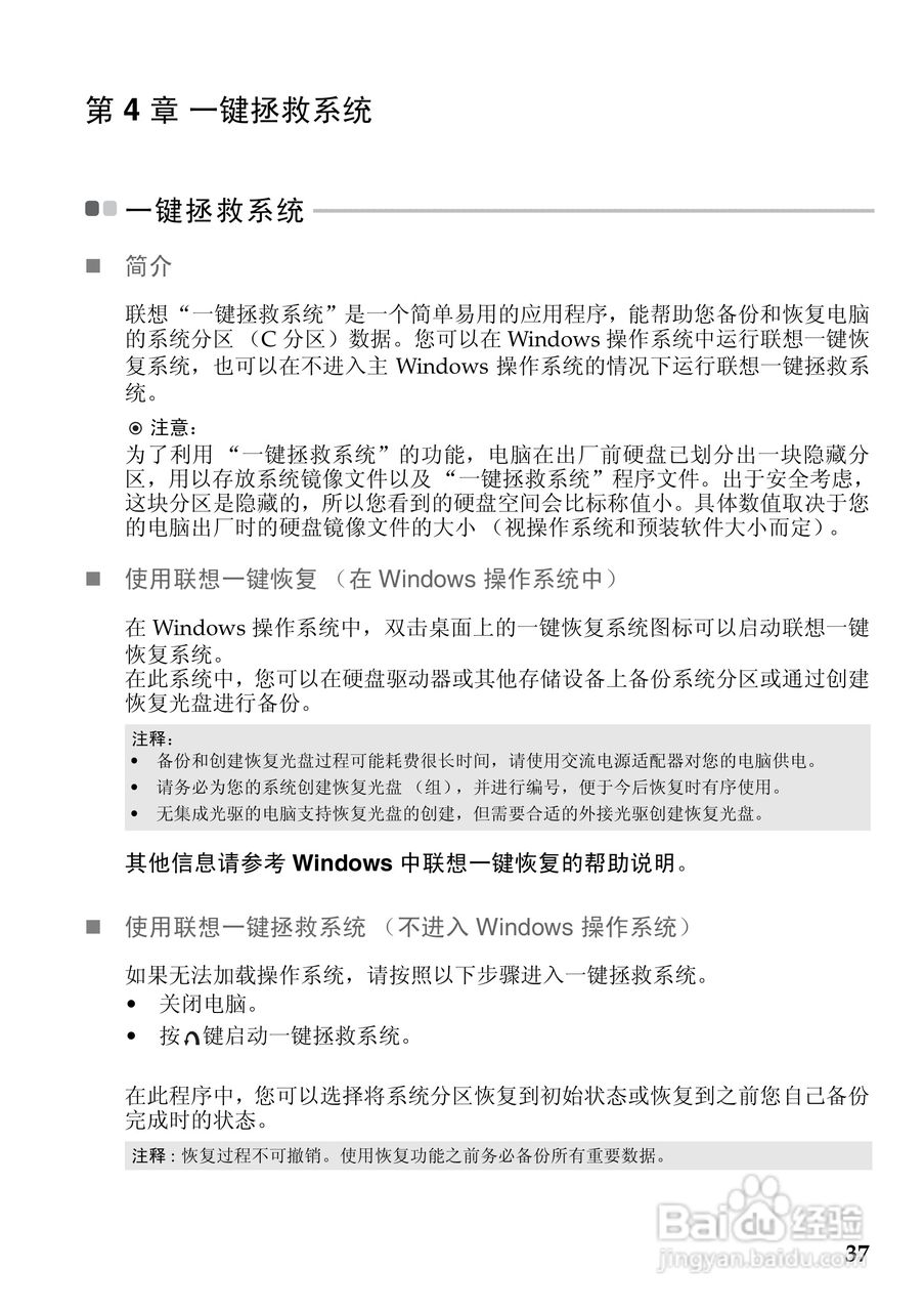
联想E47笔记本电脑使用说明书:[5]
2026-02-18 06:45:29
本篇为《联想E47笔记本电脑使用说明书》,主要介绍该产品的使用方法以及常见故障解决方案。
(共篇)
上一篇:
|
下一篇:
相关推荐
淘宝子账号怎么激活
阅读量:67
显卡常见故障调查
阅读量:70
一刀插件怎么调
阅读量:39
没有检测到开机设备怎么办
阅读量:71
360安全浏览器怎么关闭画报功能
阅读量:78
猜你喜欢
挑拨离间的意思
什么是罗宋汤
无精打采的意思
ac是什么意思
冬凌草片的功效与作用
sheet是什么意思
蜕变什么意思
梦到死去的亲人是什么意思
感慨万千的意思
shop是什么意思
猜你喜欢
一尘不染的意思
仄是什么意思
ot是什么意思
生石灰的作用
梦见理发是什么意思
国泰民安的意思
吃鸡肝有什么好处
aggressive什么意思
读书破万卷下笔如有神是什么意思
驰骋的意思