自在经验网
首页
美食营养
生活百科
知识问答
生活知识
返回
自在经验网
首页
美食营养
游戏数码
手工爱好
生活知识
生活百科
健康养生
运动户外
职场理财
情感交际
母婴教育
时尚美容
知识问答
搜索
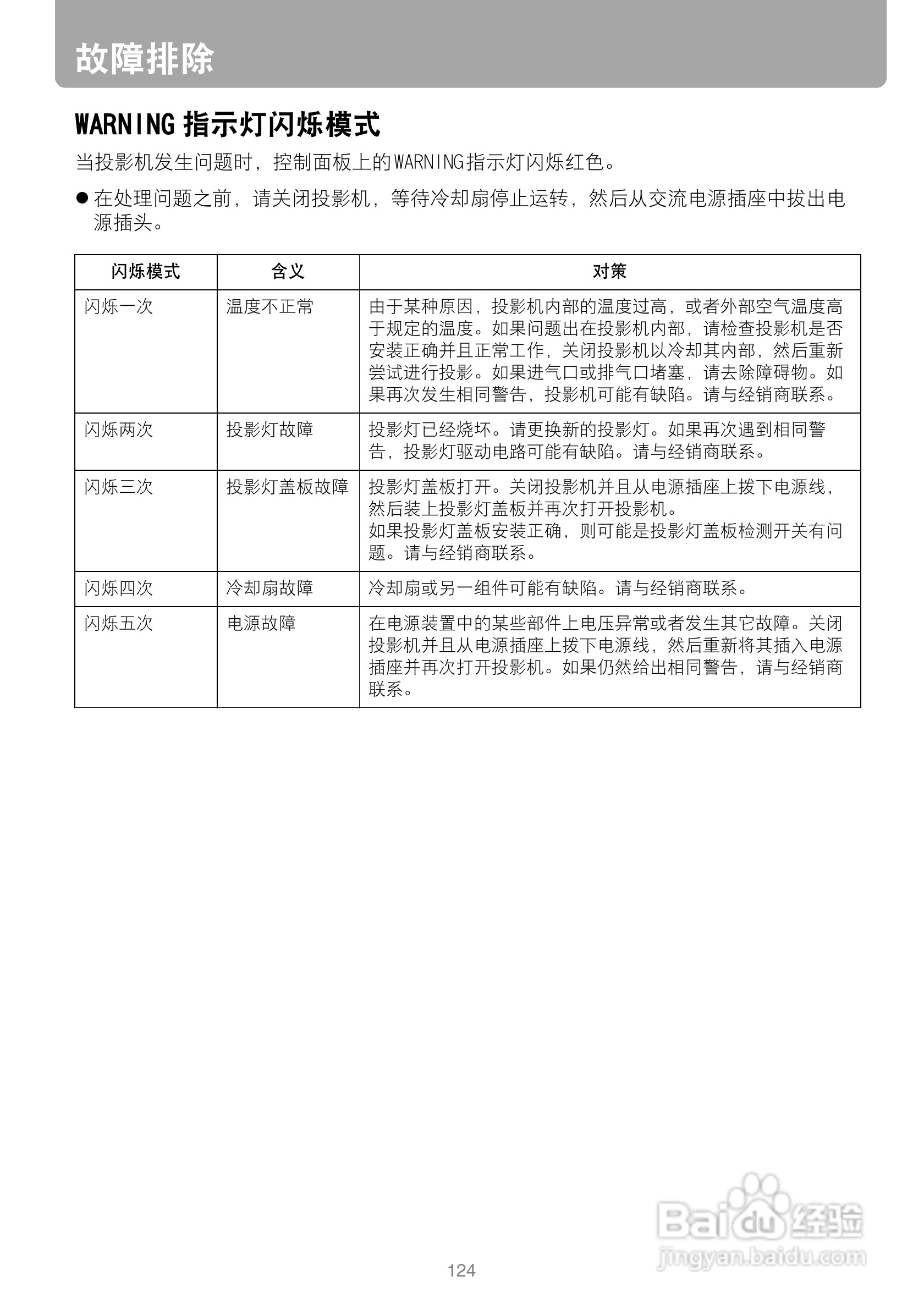
佳能SX80投影仪使用说明书:[13]
2026-02-15 18:03:47
本篇为《佳能SX80投影仪使用说明书》,主要介绍该产品的使用方法以及常见故障解决方案。
(共篇)
上一篇:
|
下一篇:
相关推荐
佳能SX80投影仪使用说明书:[12]
阅读量:106
佳能SX80投影仪使用说明书:[7]
阅读量:64
佳能SX60投影仪使用说明书:[13]
阅读量:150
佳能SX6投影仪使用说明书:[13]
阅读量:44
投影仪怎么连接电脑
阅读量:82
猜你喜欢
药酒怎么泡
小孩子不爱吃饭怎么办
怎么剪辑视频片段
10的9次方怎么打
商丘师范学院怎么样
西藏旅游大概费用
热带雨林气候特点
奔驰b200怎么样
蝙蝠侠阿甘骑士攻略
西红柿可以减肥吗
猜你喜欢
益阳旅游
孕妇可以吃苦瓜吗
日本旅游线路
无法识别的usb设备 怎么解决
丽水旅游景点大全
脚上有鸡眼怎么办
老公打呼噜怎么办
常熟理工学院怎么样
旅游景点大全
烈焰之心怎么获得