自在经验网
首页
美食营养
生活百科
知识问答
生活知识
返回
自在经验网
首页
美食营养
游戏数码
手工爱好
生活知识
生活百科
健康养生
运动户外
职场理财
情感交际
母婴教育
时尚美容
知识问答
更多知识
搜索
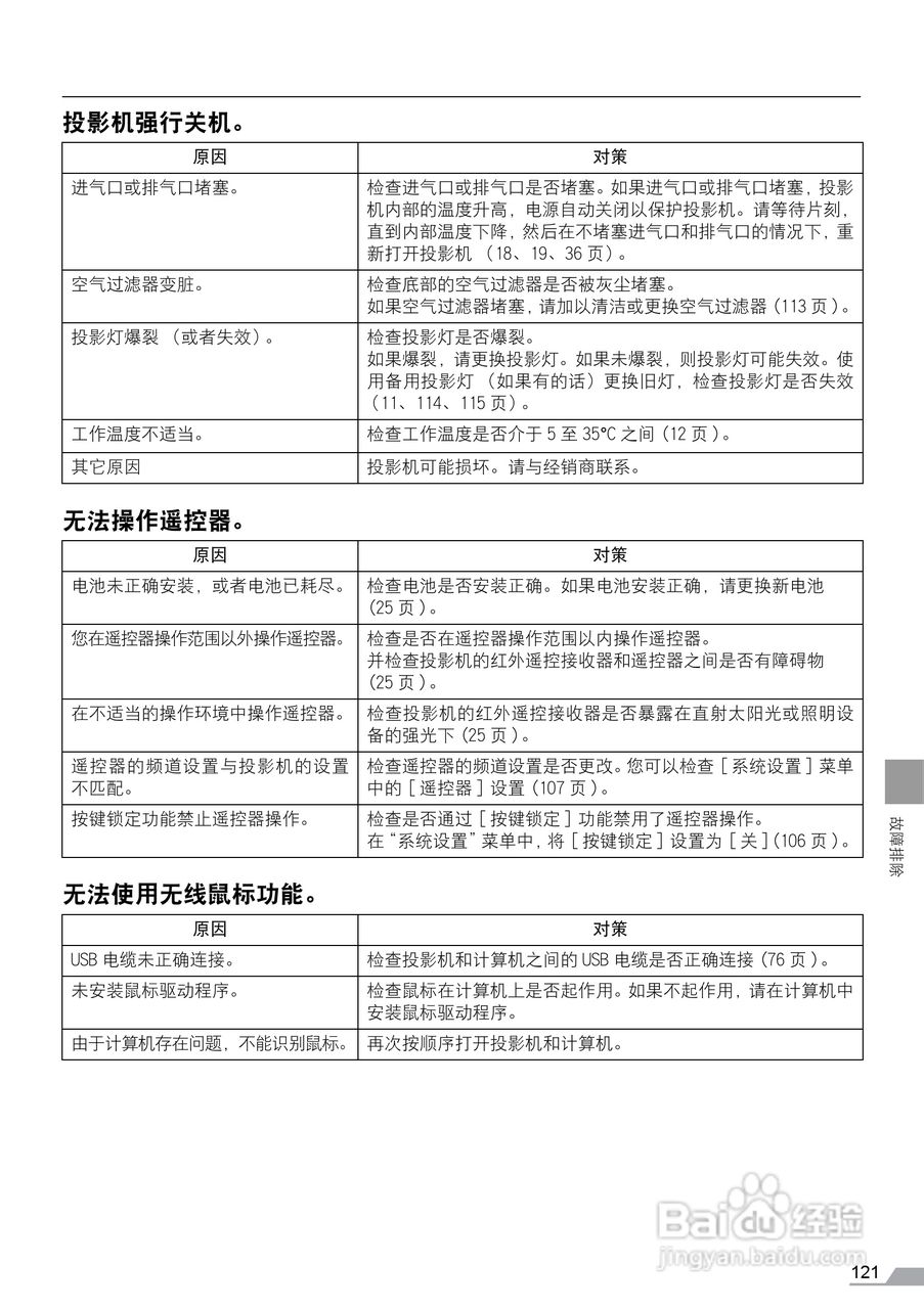
佳能SX60投影仪使用说明书:[13]
2026-02-15 19:33:46
本篇为《佳能SX60投影仪使用说明书》,主要介绍该产品的使用方法以及常见故障解决方案。
(共篇)
上一篇:
|
下一篇:
相关推荐
佳能SX60投影仪使用说明书:[12]
阅读量:180
佳能SX60投影仪使用说明书:[10]
阅读量:185
佳能SX60投影仪使用说明书:[6]
阅读量:88
投影仪清灰教程
阅读量:109
投影仪怎么连接手机
阅读量:168
猜你喜欢
电子版照片怎么弄
右侧肋骨下隐痛是怎么回事
昀怎么读
前列腺炎怎么引起的
我的世界为什么进不去
炖鸡怎么炖好吃
怎么买基金
我的世界怎么找村庄
qq群发消息怎么发
十万个为什么电子书
猜你喜欢
天珠是怎么形成的
苦瓜怎么吃降糖
腺样体肥大是怎么引起的
玥怎么读音
猫为什么有九条命
琦怎么读
路由器怎么重启
血压高怎么调理
炼乳怎么吃
牟怎么读