自在经验网
首页
美食营养
生活百科
知识问答
生活知识
返回
自在经验网
首页
美食营养
游戏数码
手工爱好
生活知识
生活百科
健康养生
运动户外
职场理财
情感交际
母婴教育
时尚美容
知识问答
更多知识
搜索
佳能SX6投影仪使用说明书:[13]
2026-02-15 19:33:32
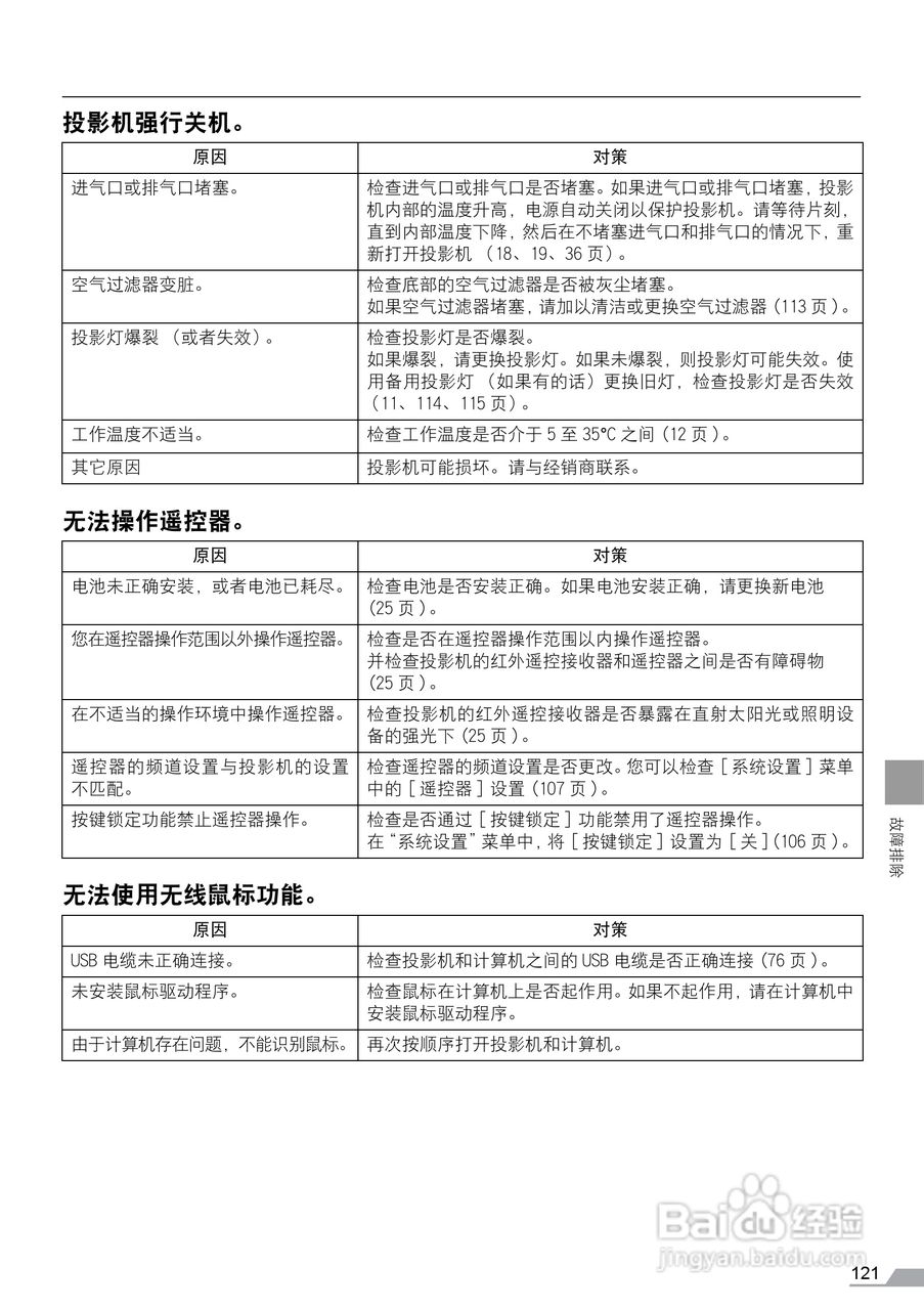
本篇为《佳能SX6投影仪使用说明书》,主要介绍该产品的使用方法以及常见故障解决方案。
(共篇)
上一篇:
|
下一篇:
相关推荐
佳能SX6投影仪使用说明书:[14]
阅读量:128
佳能SX6投影仪使用说明书:[8]
阅读量:99
佳能SX7 MarkII投影仪使用说明书:[6]
阅读量:62
投影仪怎么连接手机
阅读量:65
投影仪清灰教程
阅读量:33
猜你喜欢
甲鱼的功效与作用及禁忌
理财知识学习
i see you什么意思
什么是癔病
媛交什么意思
小学生知识大全
六安瓜片属于什么茶
pvc运动地板
射干的作用
有关交通安全的知识
猜你喜欢
什么什么什么目
单作用液压缸
丙酮的作用
什么是便血
校园安全小知识
什么是奇数和偶数
什么花适合放在卧室
小学生运动会投稿
干姜的功效与作用
蛋白质粉的功效与作用