自在经验网
首页
美食营养
生活百科
知识问答
生活知识
返回
自在经验网
首页
美食营养
游戏数码
手工爱好
生活知识
生活百科
健康养生
运动户外
职场理财
情感交际
母婴教育
时尚美容
知识问答
更多知识
搜索
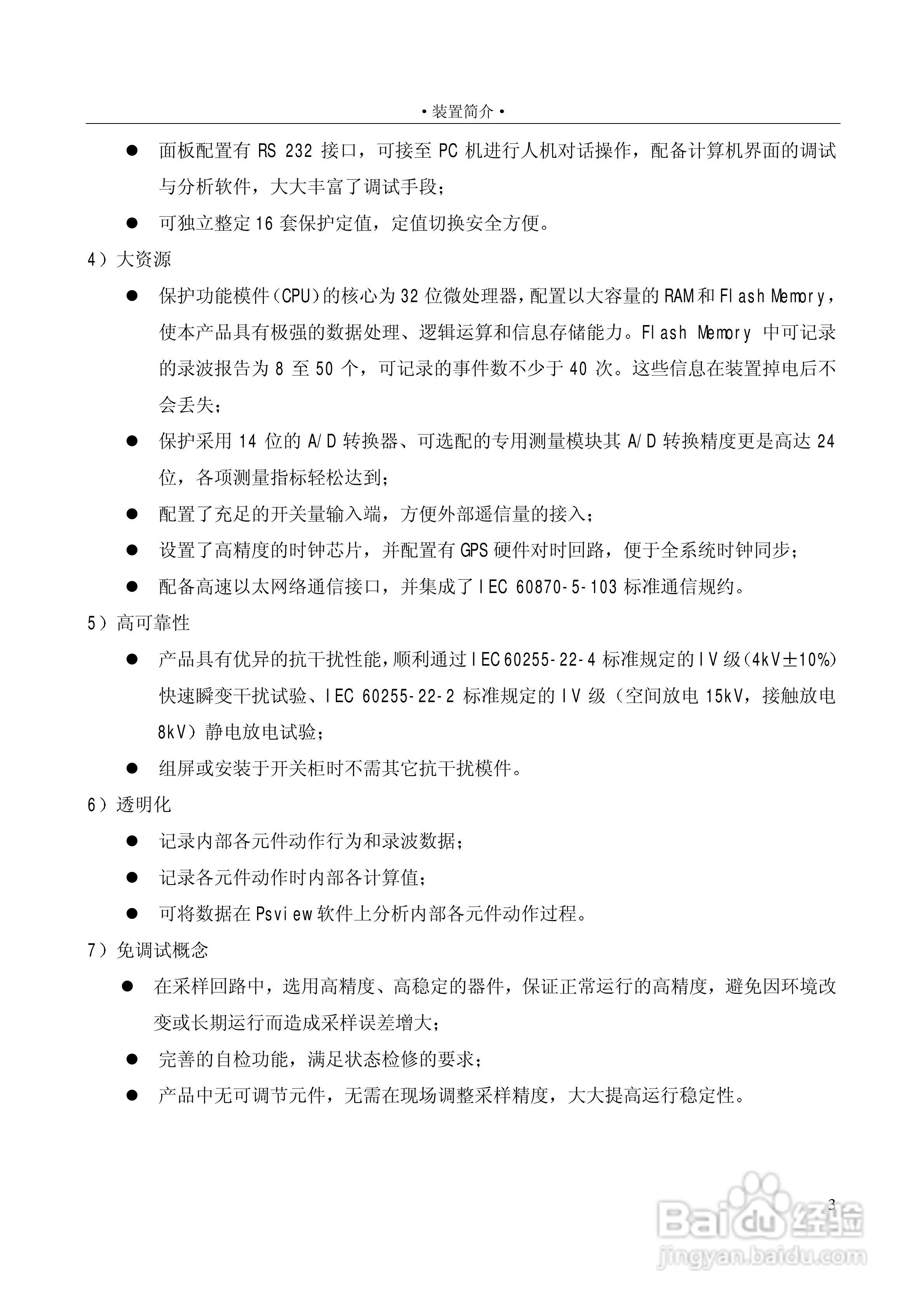
PSC646数字式电容器保护装置使用说明书:[1]
2026-04-29 19:12:31
本篇为《PSC646数字式电容器保护装置使用说明书》,主要介绍该产品的使用方法以及常见故障解决方案。
(共篇)
下一篇:
相关推荐
PSC646数字式电容器保护装置使用说明书:[6]
阅读量:26
PSC646数字式电容器保护装置使用说明书:[2]
阅读量:31
如何测试电容器
阅读量:109
使用说明书封面怎么做
阅读量:106
使用说明书wf2651使用指南
阅读量:75
猜你喜欢
什么英语
日新月异的异是什么意思
投影仪流明是什么意思
拔苗助长告诉我们什么道理
cto是什么职位
happy是什么意思
畸胎瘤是什么
青春是什么排比句
中医四诊指的是什么
小腿抽筋是什么原因
猜你喜欢
正太是什么
什么是同位素
兴高采烈是什么意思
蜂王浆是什么
过期药品属于什么垃圾
puk码是什么
鹤立鸡群是什么意思
佛系什么意思
百合什么时候开花
周记是什么