自在经验网
首页
美食营养
生活百科
知识问答
生活知识
返回
自在经验网
首页
美食营养
游戏数码
手工爱好
生活知识
生活百科
健康养生
运动户外
职场理财
情感交际
母婴教育
时尚美容
知识问答
更多知识
搜索
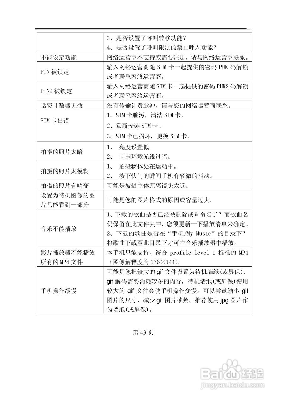
TCL M398手机使用说明书:[5]
2026-04-29 07:59:32
(共篇)
上一篇:
相关推荐
TCL M398手机使用说明书:[3]
阅读量:188
TCL D368手机使用说明书:[5]
阅读量:54
TCL MBO398手机使用说明书:[5]
阅读量:165
使用说明书封面怎么做
阅读量:72
TCL MBO398手机使用说明书:[3]
阅读量:153
猜你喜欢
meat是什么意思
尿潴留是什么意思
印度人是什么人种
黑匣子什么颜色
飞机杯是什么
码字是什么意思
学士学位有什么用
淘宝旺旺名是什么
今年农历是什么年号
feel什么意思
猜你喜欢
散光是什么意思
血色素是什么
梦到被蛇咬是什么意思
垄断是什么意思
will是什么意思
叶酸片什么时候吃最好
杭州有什么大学
moco是什么牌子
什么是关联词
软组织挫伤用什么药