自在经验网
首页
美食营养
游戏数码
知识问答
生活知识
返回
自在经验网
首页
美食营养
游戏数码
手工爱好
生活知识
健康养生
运动户外
职场理财
情感交际
母婴教育
时尚美容
知识问答
搜索
联想Z360笔记本电脑使用说明书:[4]
2026-02-15 16:06:06
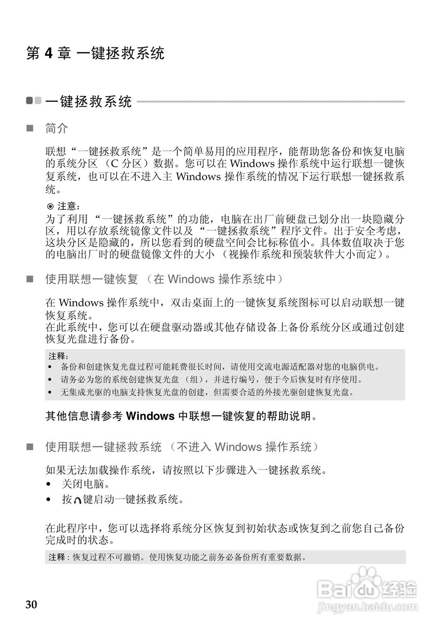
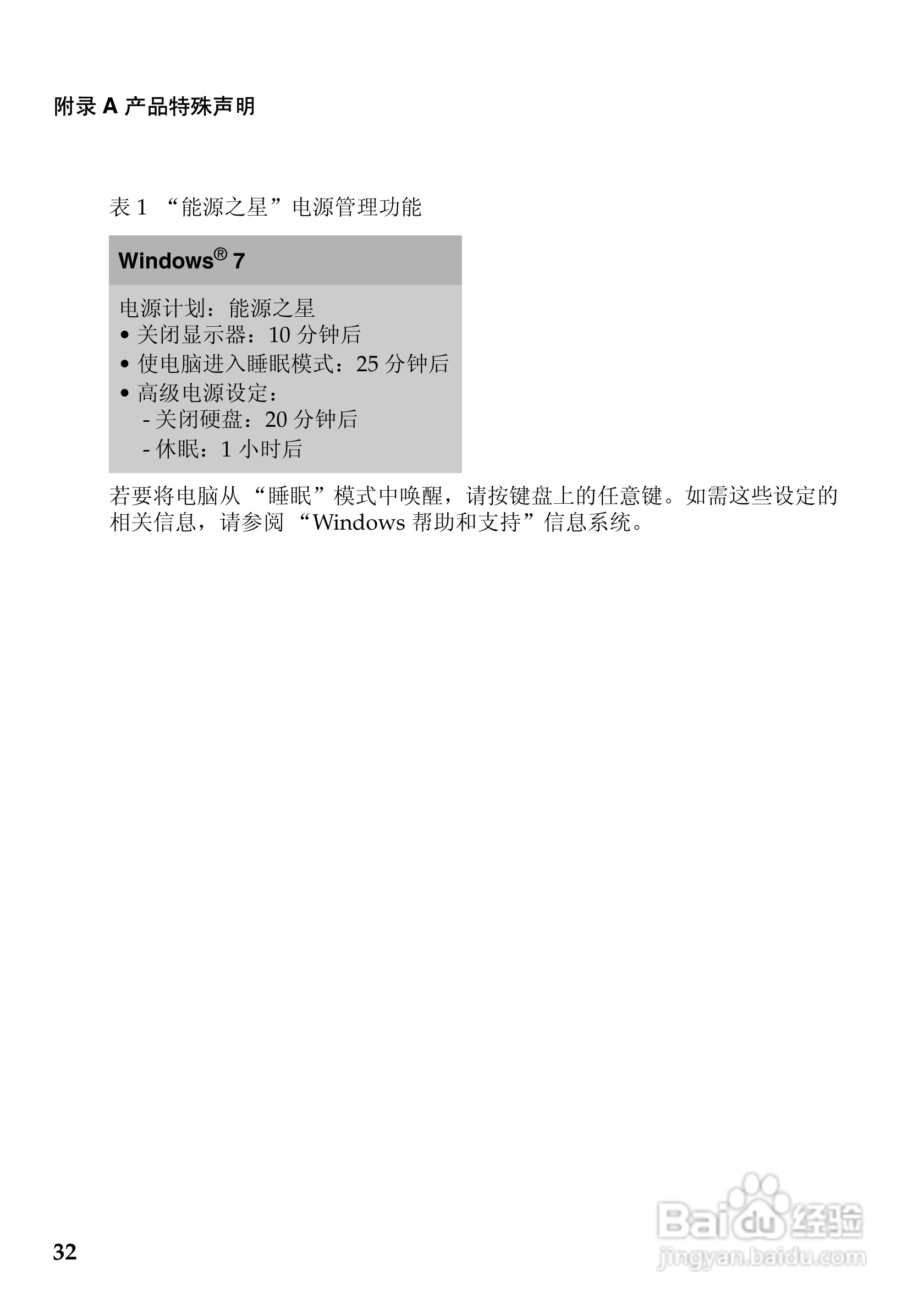
本篇为《联想Z360笔记本电脑使用说明书》,主要介绍该产品的使用方法以及常见故障解决方案。
(共篇)
上一篇:
|
下一篇:
相关推荐
联想笔记本电脑Z360型说明书:[4]
阅读量:168
联想Z360笔记本电脑使用说明书:[2]
阅读量:180
联想B460e笔记本电脑使用说明书:[4]
阅读量:28
联想笔记本电脑Z360型说明书:[1]
阅读量:93
笔记本电脑如何连接wifi
阅读量:103
猜你喜欢
结婚穿什么衣服
得瑟是什么意思
休克是什么意思
妄自菲薄是什么意思
通勤是什么意思
breakfast是什么意思
法克是什么意思
化验血能查出什么
chicken是什么意思
社保基数是什么意思
猜你喜欢
广西有什么好玩的地方
什么叫神经衰弱
天经地义什么意思
粼粼的意思
大保健是什么意思
惠存是什么意思
拐点什么意思
提前批什么意思
one piece什么意思
什么牌子的胶原蛋白好