自在经验网
首页
美食营养
生活百科
知识问答
生活知识
返回
自在经验网
首页
美食营养
游戏数码
手工爱好
生活知识
生活百科
健康养生
运动户外
职场理财
情感交际
母婴教育
时尚美容
知识问答
更多知识
搜索
联想笔记本电脑Z360型说明书:[4]
2026-05-01 00:03:26
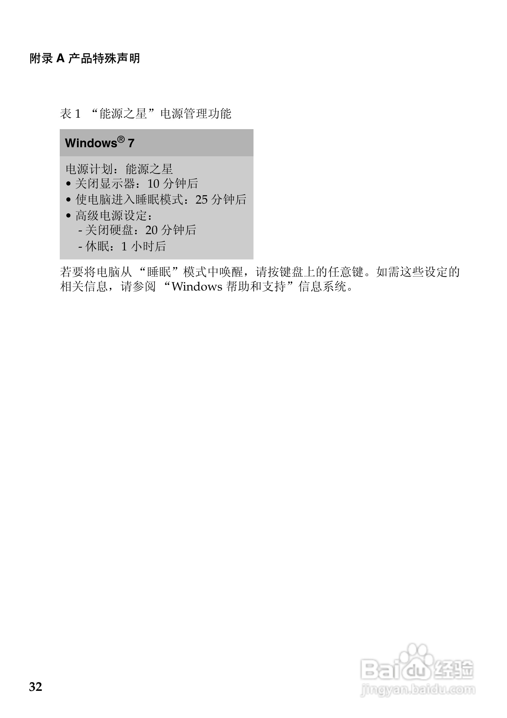
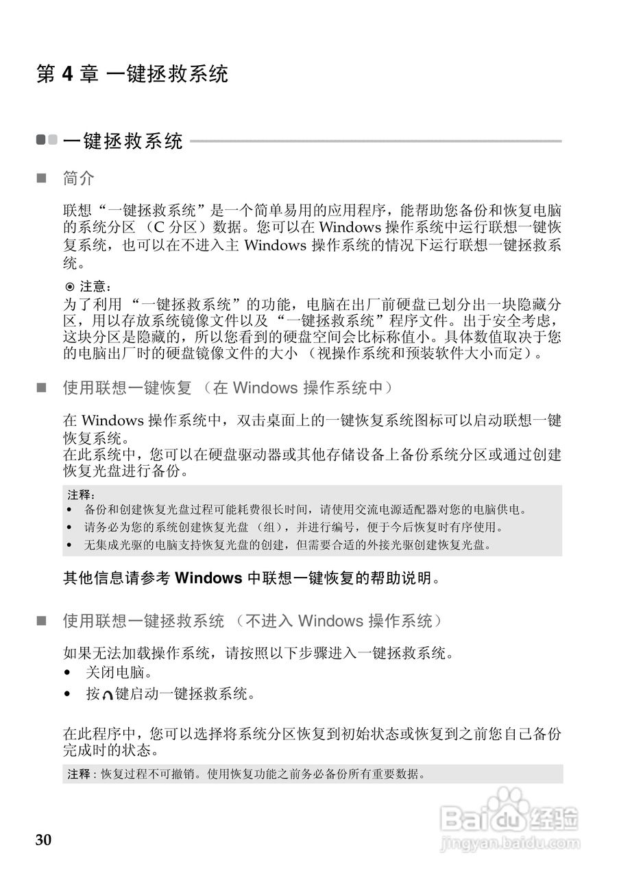
本篇为《联想笔记本电脑Z360型说明书》,主要介绍该产品的使用方法以及常见故障解决方案。
(共篇)
上一篇:
|
下一篇:
相关推荐
联想Z360笔记本电脑使用说明书:[4]
阅读量:132
联想Z360笔记本电脑使用说明书:[3]
阅读量:108
联想Z360笔记本电脑使用说明书:[5]
阅读量:166
联想笔记本电脑B460c系列型说明书:[4]
阅读量:121
联想笔记本电脑的光驱怎么打开
阅读量:49
猜你喜欢
走月亮是什么意思
保理公司是做什么的
微博账号是什么
类固醇是什么
腰酸背痛是什么原因
斗牛为什么用红色的布
memory是什么意思
insert是什么意思
什么是bug
家用净水器什么牌子好
猜你喜欢
我想要怒放的生命是什么歌
脚后跟疼是什么原因引起的
学什么技术
苏菲是什么
橄榄球运动员
什么是suv
打车费计入什么科目
treasure是什么意思
小露珠像什么
manager是什么意思