自在经验网
首页
美食营养
生活百科
知识问答
生活知识
返回
自在经验网
首页
美食营养
游戏数码
手工爱好
生活知识
生活百科
健康养生
运动户外
职场理财
情感交际
母婴教育
时尚美容
知识问答
更多知识
搜索
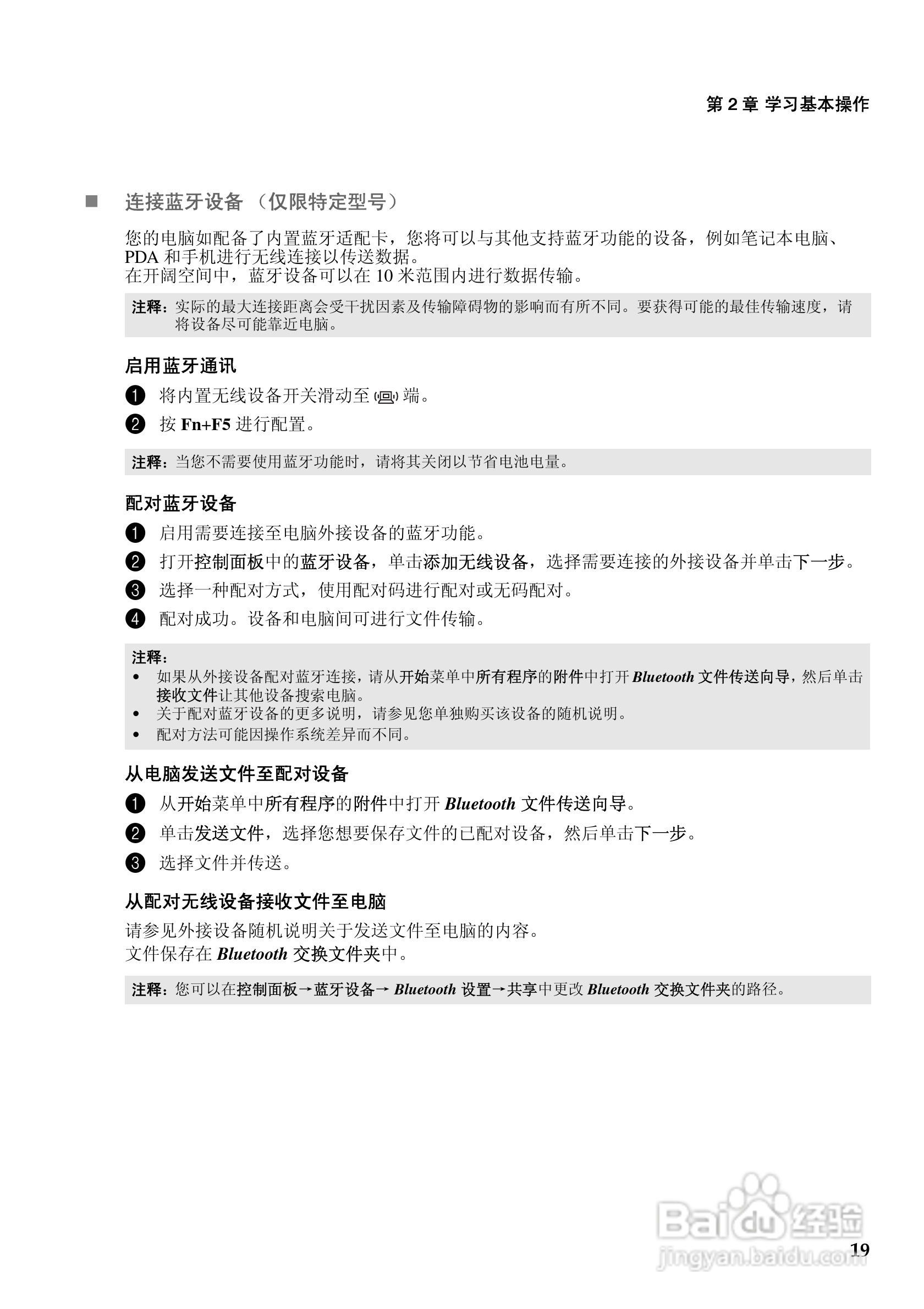
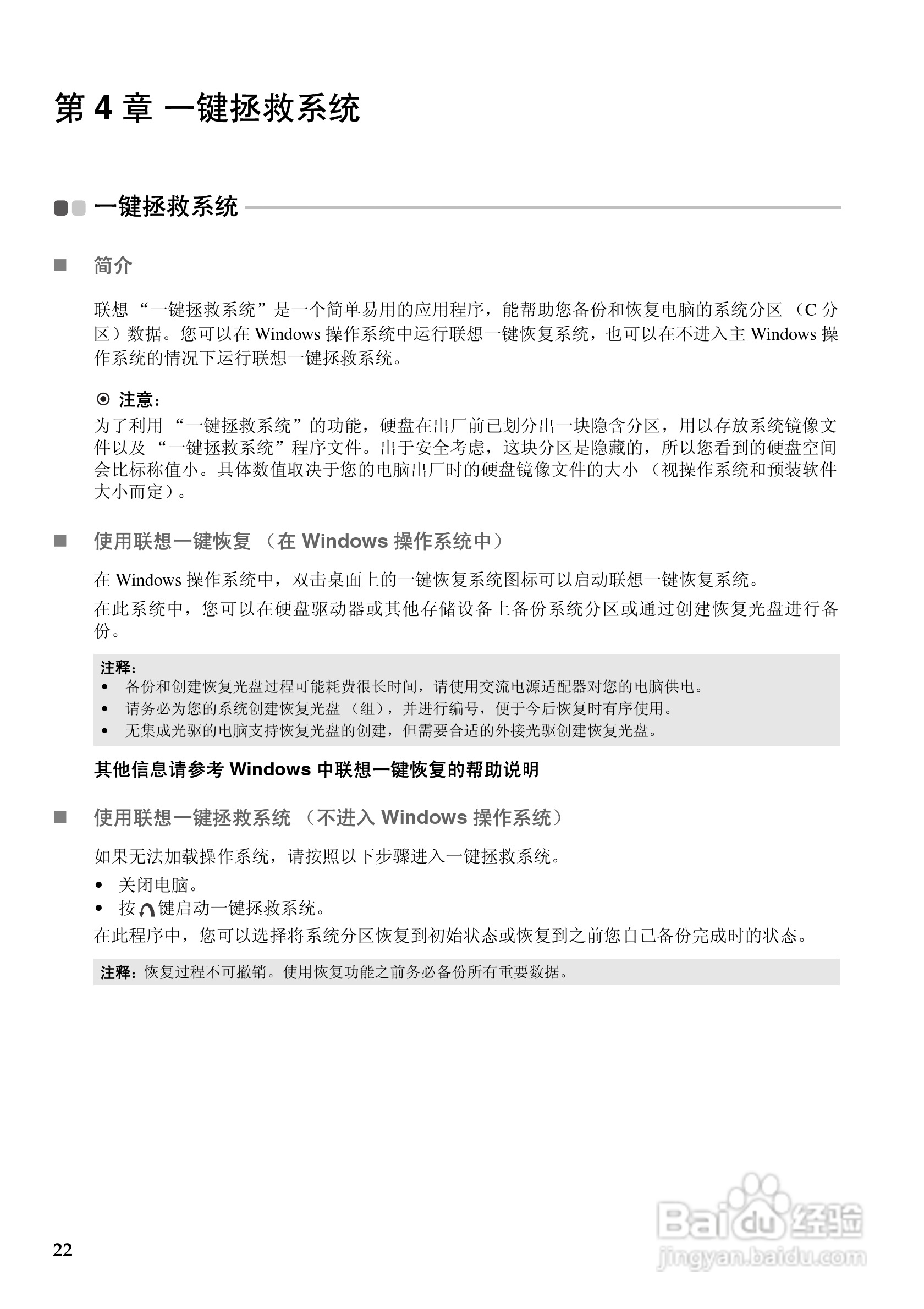
联想笔记本电脑G455型说明书:[3]
2026-05-01 00:50:37
本篇为《联想笔记本电脑G455型说明书》,主要介绍该产品的使用方法以及常见故障解决方案。
(共篇)
上一篇:
|
下一篇:
相关推荐
联想笔记本电脑G455型说明书:[4]
阅读量:102
联想笔记本电脑B465c型说明书:[3]
阅读量:189
联想笔记本电脑B460系列型说明书:[3]
阅读量:82
联想笔记本电脑B460c系列型说明书:[3]
阅读量:103
联想笔记本电脑如何截屏
阅读量:106
猜你喜欢
zf是什么意思
看股票用什么软件好
什么是集成电路
cbc是什么意思
movie是什么意思
维生素e霜
relax什么意思
让球是什么意思
什么是银行承兑汇票
creeper什么梗
猜你喜欢
melon是什么意思
富含维生素的食物
什么叫电子商务
什么水永远用不完
维生素e软胶囊涂脸的正确用法
什么是ui
bpd是什么意思
小龙虾养殖加盟
陶粒是什么
elf是什么意思