自在经验网
首页
美食营养
生活百科
知识问答
生活知识
返回
自在经验网
首页
美食营养
游戏数码
手工爱好
生活知识
生活百科
健康养生
运动户外
职场理财
情感交际
母婴教育
时尚美容
知识问答
更多知识
搜索
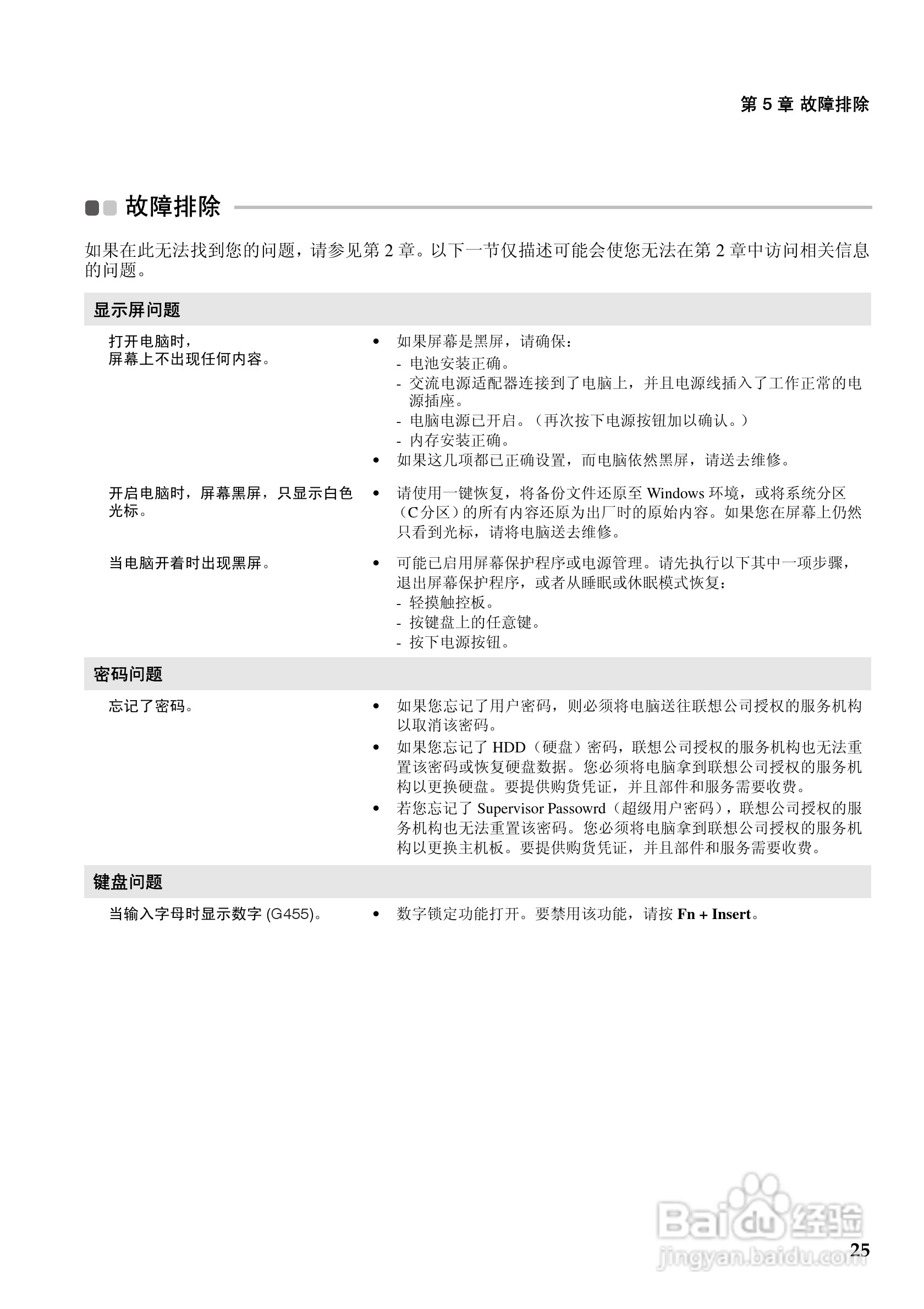
联想笔记本电脑G455型说明书:[4]
2026-05-02 12:07:31
本篇为《联想笔记本电脑G455型说明书》,主要介绍该产品的使用方法以及常见故障解决方案。
(共篇)
上一篇:
|
下一篇:
相关推荐
联想笔记本电脑G455型说明书:[3]
阅读量:74
联想笔记本电脑G455型说明书:[5]
阅读量:28
联想笔记本电脑G555型说明书:[4]
阅读量:80
联想笔记本电脑S10-3c型说明书:[4]
阅读量:131
联想笔记本电脑如何截屏
阅读量:175
猜你喜欢
寻租是什么意思
情有独钟是什么意思
社保是什么意思
什么车最省油
滔滔不绝的近义词是什么
ol是什么意思
再接再厉是什么意思
mine什么意思
12月13日是什么星座
message是什么意思
猜你喜欢
老炮儿是什么意思
牛奶不能和什么一起吃
什么洗面奶好用
水玻璃是什么
千钧一发是什么意思
yp是什么意思
幸福的近义词是什么
情有独钟是什么意思
raise是什么意思
什么的眼神