自在经验网
首页
美食营养
生活百科
知识问答
生活知识
返回
自在经验网
首页
美食营养
游戏数码
手工爱好
生活知识
生活百科
健康养生
运动户外
职场理财
情感交际
母婴教育
时尚美容
知识问答
更多知识
搜索
佳能LEGRIA FS405数码摄像机使用说明书:[10]
2026-02-18 22:34:23
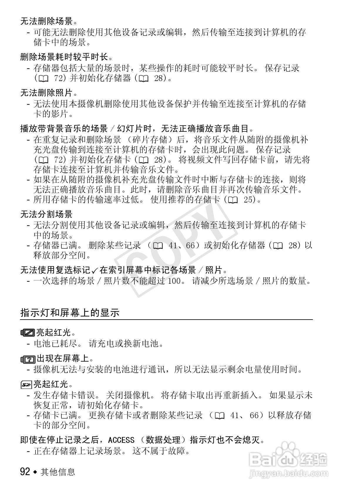
本篇为《佳能LEGRIA FS405数码摄像机使用说明书》,主要介绍该产品的使用方法以及常见故障解决方案。
(共篇)
上一篇:
|
下一篇:
相关推荐
佳能LEGRIA FS405数码摄像机使用说明书:[11]
阅读量:158
佳能LEGRIA FS405数码摄像机使用说明书:[6]
阅读量:130
佳能LEGRIA FS406数码摄像机使用说明书:[10]
阅读量:193
佳能LEGRIA FS406数码摄像机使用说明书:[9]
阅读量:82
佳能LEGRIA FS406数码摄像机使用说明书:[3]
阅读量:27
猜你喜欢
山珍海味的意思
婴儿沐浴露什么牌子好
祝福新年的话
我的世界书架有什么用
有什么好看的美国电影
journey是什么意思
逆来顺受的意思
reply是什么意思
粗中有细的意思
r&d是什么意思
猜你喜欢
rate是什么意思
什么是twitter
剑宗用什么武器
赶脚是什么意思
野营帐篷什么牌子好
cdc是什么意思
什么下载软件最好
隽永是什么意思
彬彬有礼的意思是什么
学生护眼灯什么牌子好