自在经验网
首页
美食营养
生活百科
知识问答
生活知识
返回
自在经验网
首页
美食营养
游戏数码
手工爱好
生活知识
生活百科
健康养生
运动户外
职场理财
情感交际
母婴教育
时尚美容
知识问答
更多知识
搜索
佳能LEGRIA FS406数码摄像机使用说明书:[10]
2026-02-18 00:13:57
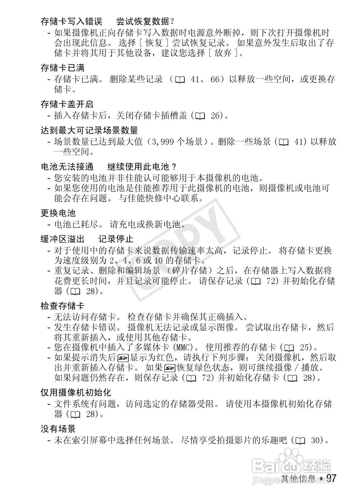
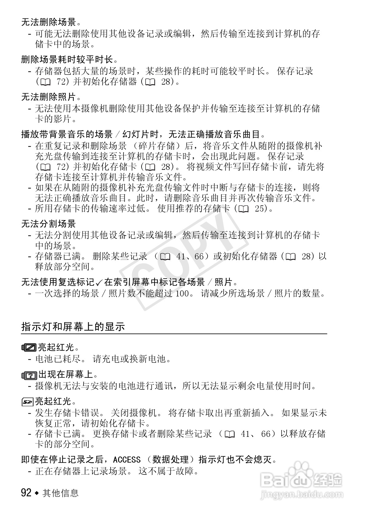
本篇为《佳能LEGRIA FS406数码摄像机使用说明书》,主要介绍该产品的使用方法以及常见故障解决方案。
(共篇)
上一篇:
|
下一篇:
相关推荐
佳能LEGRIA FS406数码摄像机使用说明书:[11]
阅读量:165
佳能LEGRIA FS406数码摄像机使用说明书:[3]
阅读量:78
佳能LEGRIA FS406数码摄像机使用说明书:[5]
阅读量:92
佳能相机怎么传照片到手机
阅读量:161
佳能相机5d单机如何使用
阅读量:137
猜你喜欢
什么叫洗钱
1966年是什么命
鼻毛长是什么原因
不假思索的意思是什么
心影增大是什么意思
8月17日是什么节日
独善其身是什么意思
8月15日是什么节日
啪啪啪什么意思
京东的京豆有什么用
猜你喜欢
below是什么意思
佛系什么意思
喝什么茶好
ing什么意思
什么是神话故事
七嘴八舌是什么生肖
脖子上有痣代表什么
什么是平仄
hc什么意思
empty是什么意思