自在经验网
首页
美食营养
生活百科
知识问答
生活知识
返回
自在经验网
首页
美食营养
游戏数码
手工爱好
生活知识
生活百科
健康养生
运动户外
职场理财
情感交际
母婴教育
时尚美容
知识问答
更多知识
搜索
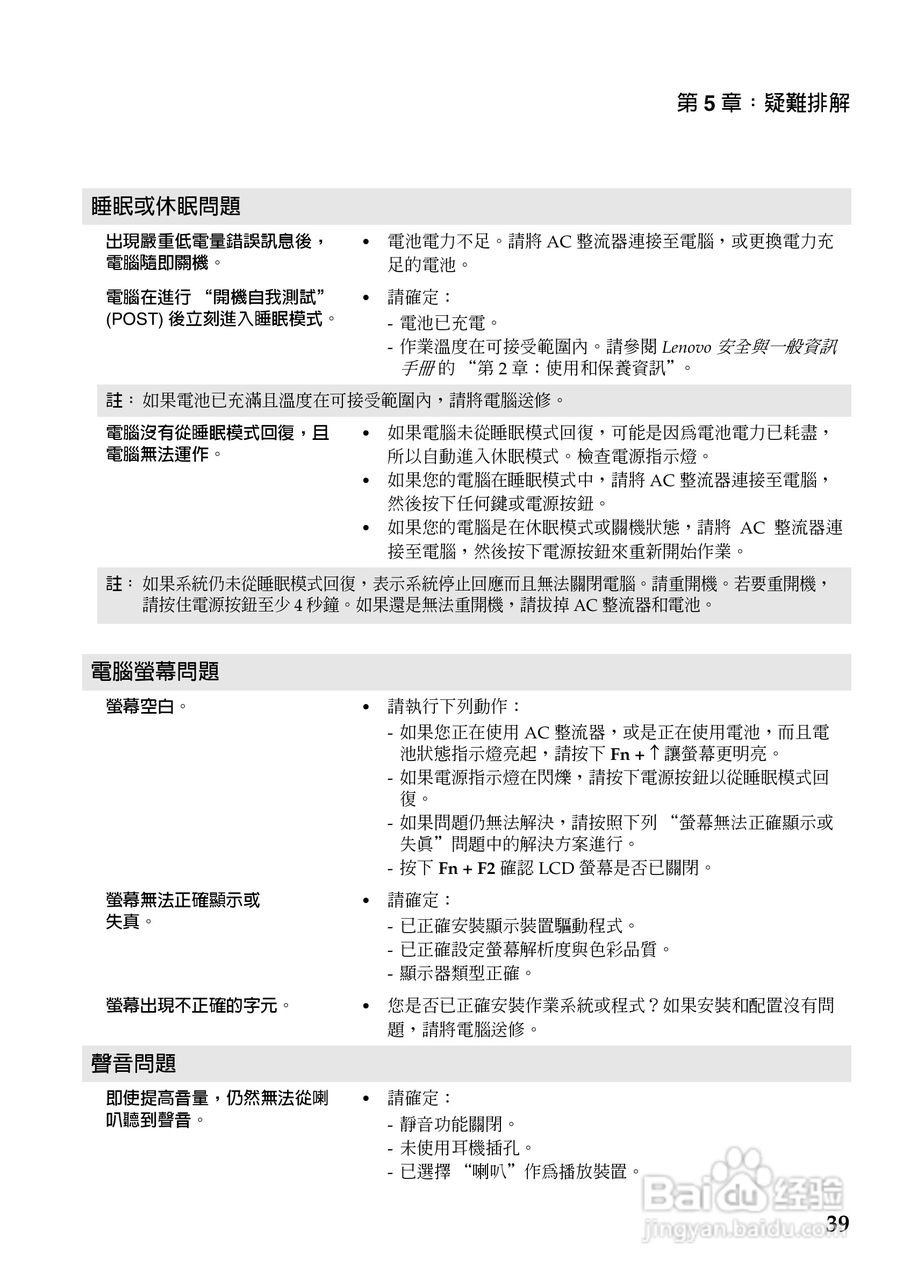
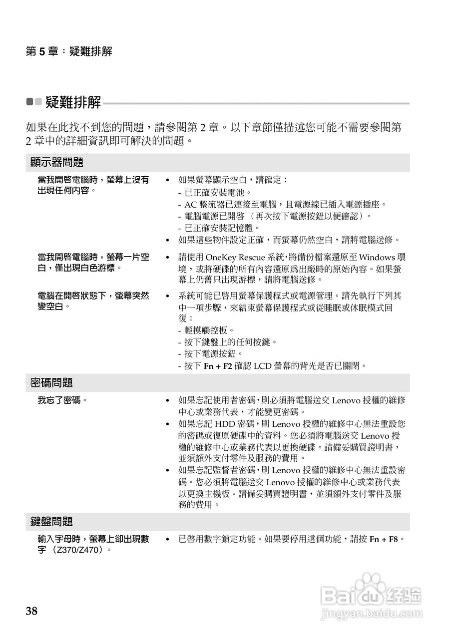
联想Z470笔记本电脑使用说明书:[5]
2026-02-15 18:16:10
本篇为《联想Z470笔记本电脑使用说明书》,主要介绍该产品的使用方法以及常见故障解决方案。
(共篇)
上一篇:
|
下一篇:
相关推荐
联想Z470笔记本电脑使用说明书:[7]
阅读量:89
联想Z370笔记本电脑使用说明书:[5]
阅读量:170
联想K415笔记本电脑使用说明书:[5]
阅读量:112
联想C200笔记本电脑使用说明书:[5]
阅读量:137
联想旭日C460笔记本电脑使用说明书:[5]
阅读量:111
猜你喜欢
徐怀钰事件是什么
七夕送女朋友什么礼物
防损员是做什么的
读卡器是什么
屁多是什么原因造成的
sometimes是什么意思
bright是什么意思
没精打采的近义词是什么
ipad有什么用
公关是什么
猜你喜欢
指标生是什么意思
台账是什么
鼻毛长是什么原因
威亚是什么
年金是什么
bright是什么意思
ic是什么
南京大屠杀是什么时候
rock是什么意思
mp3什么牌子好