自在经验网
首页
美食营养
生活百科
知识问答
生活知识
返回
自在经验网
首页
美食营养
游戏数码
手工爱好
生活知识
生活百科
健康养生
运动户外
职场理财
情感交际
母婴教育
时尚美容
知识问答
更多知识
搜索
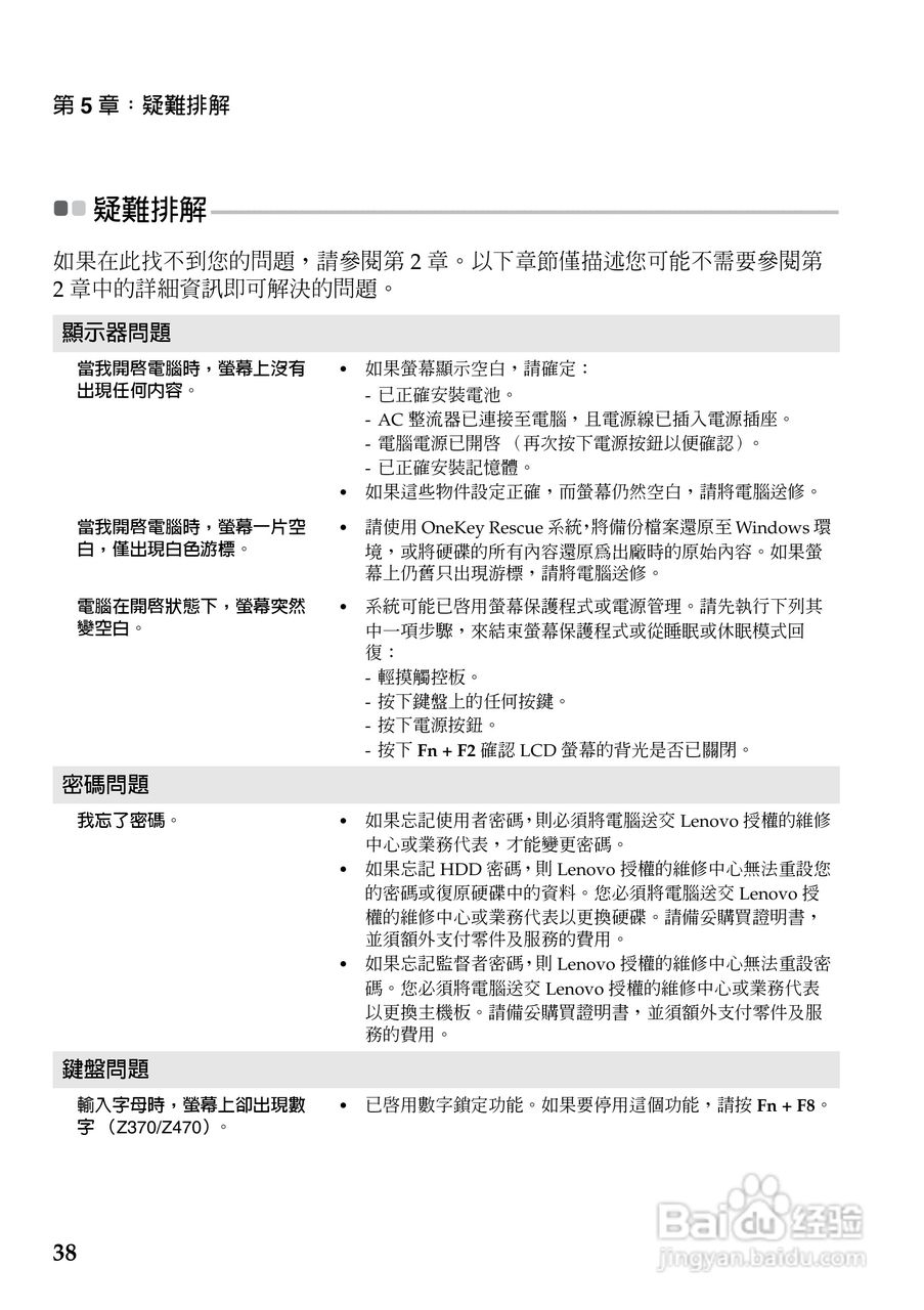
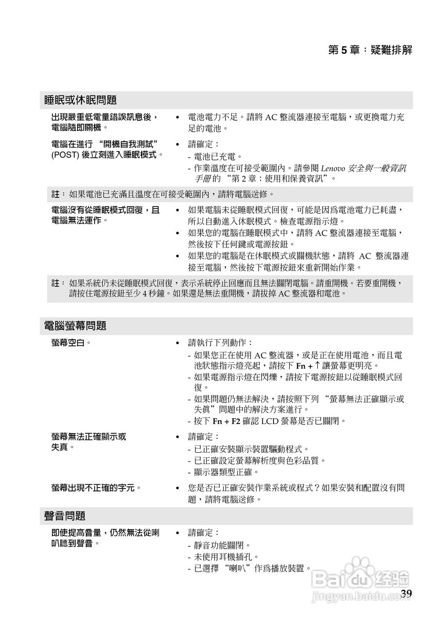
联想Z370笔记本电脑使用说明书:[5]
2026-02-15 18:15:28
本篇为《联想Z370笔记本电脑使用说明书》,主要介绍该产品的使用方法以及常见故障解决方案。
(共篇)
上一篇:
|
下一篇:
相关推荐
联想Z370笔记本电脑使用说明书:[6]
阅读量:40
联想Z360笔记本电脑使用说明书:[5]
阅读量:99
联想B575e笔记本电脑使用说明书:[5]
阅读量:33
联想Z370拆机
阅读量:100
笔记本电脑如何连接wifi
阅读量:60
猜你喜欢
z怎么读
苹果pay怎么用
小孩干咳怎么办
社保申请书怎么写
拉稀怎么办
手机mac地址怎么查
面条鱼怎么做好吃
合理化建议怎么写
婆娑怎么读
皂甙怎么读
猜你喜欢
下面瘙痒是怎么回事儿
胎儿偏小两周怎么办
掼蛋怎么玩
淘宝怎么绑定银行卡
猴头菇怎么吃
家有悍妻怎么破
孕妇痔疮出血怎么办
鸡蛋糕怎么做
淡奶油怎么做
链球菌感染怎么治疗