自在经验网
首页
美食营养
生活百科
知识问答
生活知识
返回
自在经验网
首页
美食营养
游戏数码
手工爱好
生活知识
生活百科
健康养生
运动户外
职场理财
情感交际
母婴教育
时尚美容
知识问答
更多知识
搜索
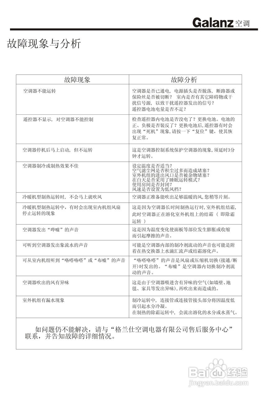
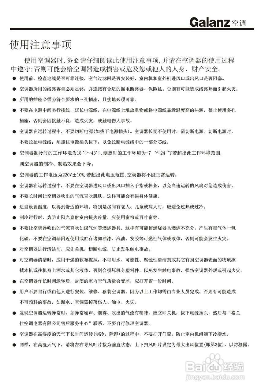
Galanz格兰仕KF-25GW/HG1-2型分体挂壁式房间空调器使
2026-02-16 05:15:53
相关推荐
Galanz格兰仕KF-25GW/HG1分体挂壁式房间空调器使用安
阅读量:98
Galanz格兰仕KF-25GW/HA1-2型分体挂壁式房间空调器使
阅读量:46
Galanz格兰仕KF-33GW/HG1分体挂壁式房间空调器使用安
阅读量:123
Galanz格兰仕KF-25GW/BPA1分体挂壁式房间空调器使用安
阅读量:137
Galanz格兰仕KF-25GW/HA1分体挂壁式房间空调器使用安
阅读量:59
猜你喜欢
代发是什么意思
什么是宏
附庸风雅是什么意思
六合维生素丸
破绽是什么意思
什么是喜欢什么是爱
电子版是什么
什么是公积金贷款
种植什么致富
圆脸适合什么帽子
猜你喜欢
繁花似锦是什么意思
receive什么意思
胖人适合什么发型
人言可畏什么意思
雅思托福是什么
中国智力运动网
unit什么意思
神魔养殖场txt下载
melon是什么意思
运动会加油稿10字