自在经验网
首页
美食营养
生活百科
知识问答
生活知识
返回
自在经验网
首页
美食营养
游戏数码
手工爱好
生活知识
生活百科
健康养生
运动户外
职场理财
情感交际
母婴教育
时尚美容
知识问答
更多知识
搜索
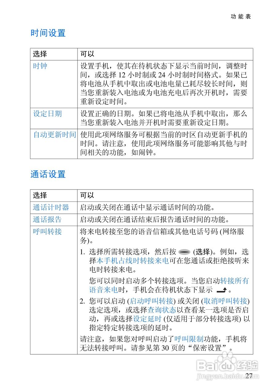
诺基亚Rm-5手机使用说明书:[4]
2026-02-15 06:28:40
(共篇)
上一篇:
|
下一篇:
相关推荐
诺基亚Rm-5手机使用说明书:[5]
阅读量:80
诺基亚Rm-5手机使用说明书:[6]
阅读量:26
诺基亚5250手机使用说明书:[4]
阅读量:153
诺基亚1280手机使用说明书:[4]
阅读量:85
诺基亚C6-01手机使用说明书:[4]
阅读量:194
猜你喜欢
侠客风云传成都攻略
长白山天池旅游攻略
减肥药会反弹吗
怎么制作电子相册
腐乳红烧肉
薯条怎么做薯条的制作方法
杨森简介
减肥秘籍
孔庙简介
旺达与巨像攻略
猜你喜欢
开局签到世界冠军怎么办
运动减肥法
痤疮怎么引起的
口关怎么读
小儿湿疹是怎么引起的
云南石林简介
沈从文边城简介
白血球高是怎么回事
贵州旅游攻略景点必去
柳江古镇旅游攻略