自在经验网
首页
美食营养
生活百科
知识问答
生活知识
返回
自在经验网
首页
美食营养
游戏数码
手工爱好
生活知识
生活百科
健康养生
运动户外
职场理财
情感交际
母婴教育
时尚美容
知识问答
更多知识
搜索
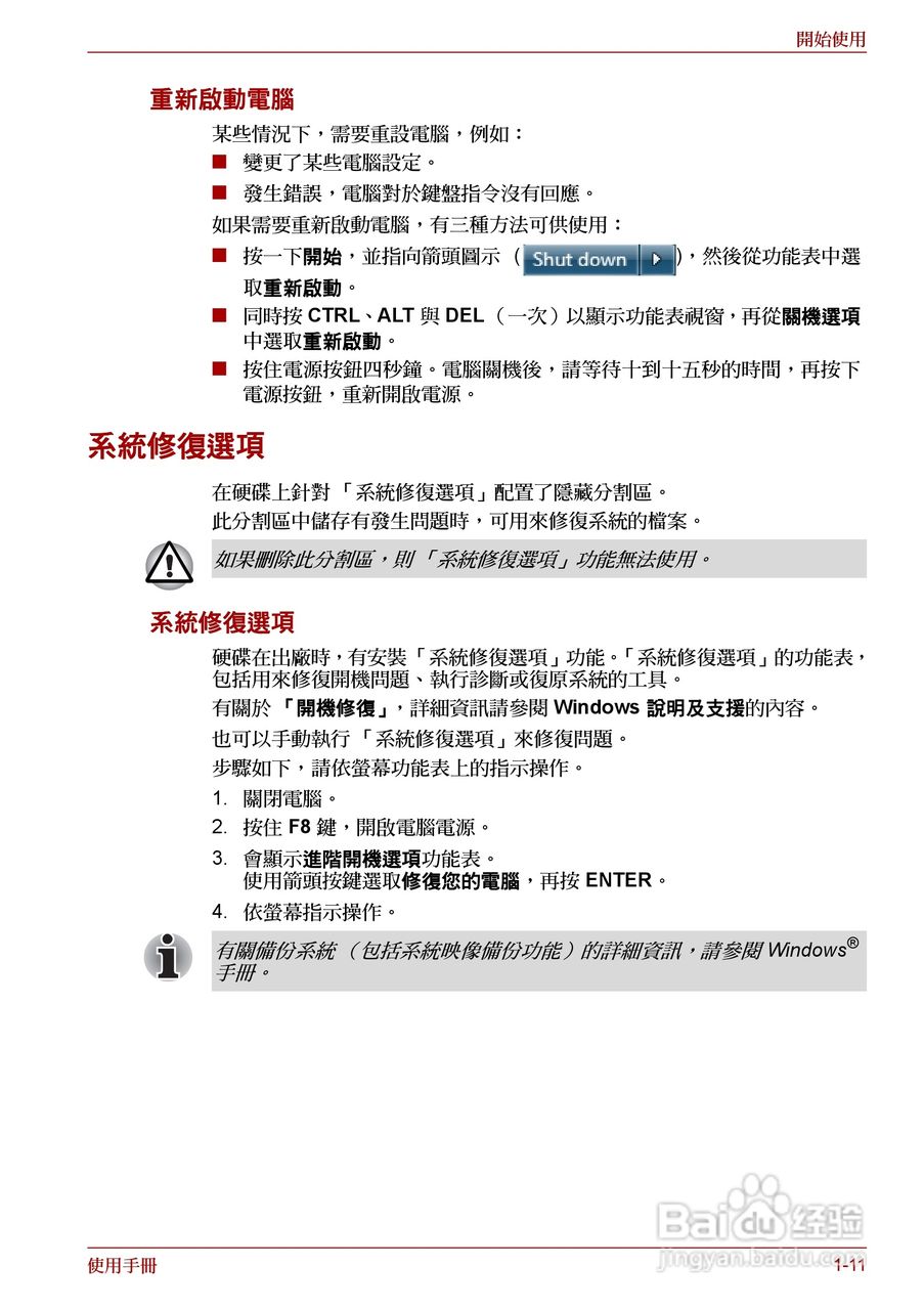
东芝 Satellite Pro A660 A660Db笔记本电脑说明书:[4]
2026-02-20 11:40:22
本篇为《东芝 Satellite Pro A660 A660Db笔记本电脑说明书》,主要介绍该产品的使用方法以及常见故障解决方案。
(共篇)
上一篇:
|
下一篇:
相关推荐
东芝 Satellite Pro A660 A660Db笔记本电脑说明书:[24]
阅读量:155
东芝 Satellite Pro A660 A660Db笔记本电脑说明书:[17]
阅读量:148
笔记本电脑如何连接wifi
阅读量:27
笔记本电脑开不了机怎么处理
阅读量:128
笔记本电脑摄像头如何打开
阅读量:35
猜你喜欢
微信怎么绑定qq
三高怎么办
产后便秘怎么办
照片大小怎么调整
怎么让头发长得快
腾讯视频弹幕怎么开
忘记qq密码怎么办
ground怎么读
朋友圈怎么看访客记录
怎么查上升星座
猜你喜欢
想吐吐不出来怎么办
囧怎么读
鸡怎么叫
欧普开关插座怎么样
妇科千金片怎么样
驾驶证记分周期怎么算
水溶性彩铅怎么用
mp4怎么下载视频
微众银行怎么贷款
碧玉怎么养