自在经验网
首页
美食营养
游戏数码
知识问答
生活知识
返回
自在经验网
首页
美食营养
游戏数码
手工爱好
生活知识
健康养生
运动户外
职场理财
情感交际
母婴教育
时尚美容
知识问答
搜索
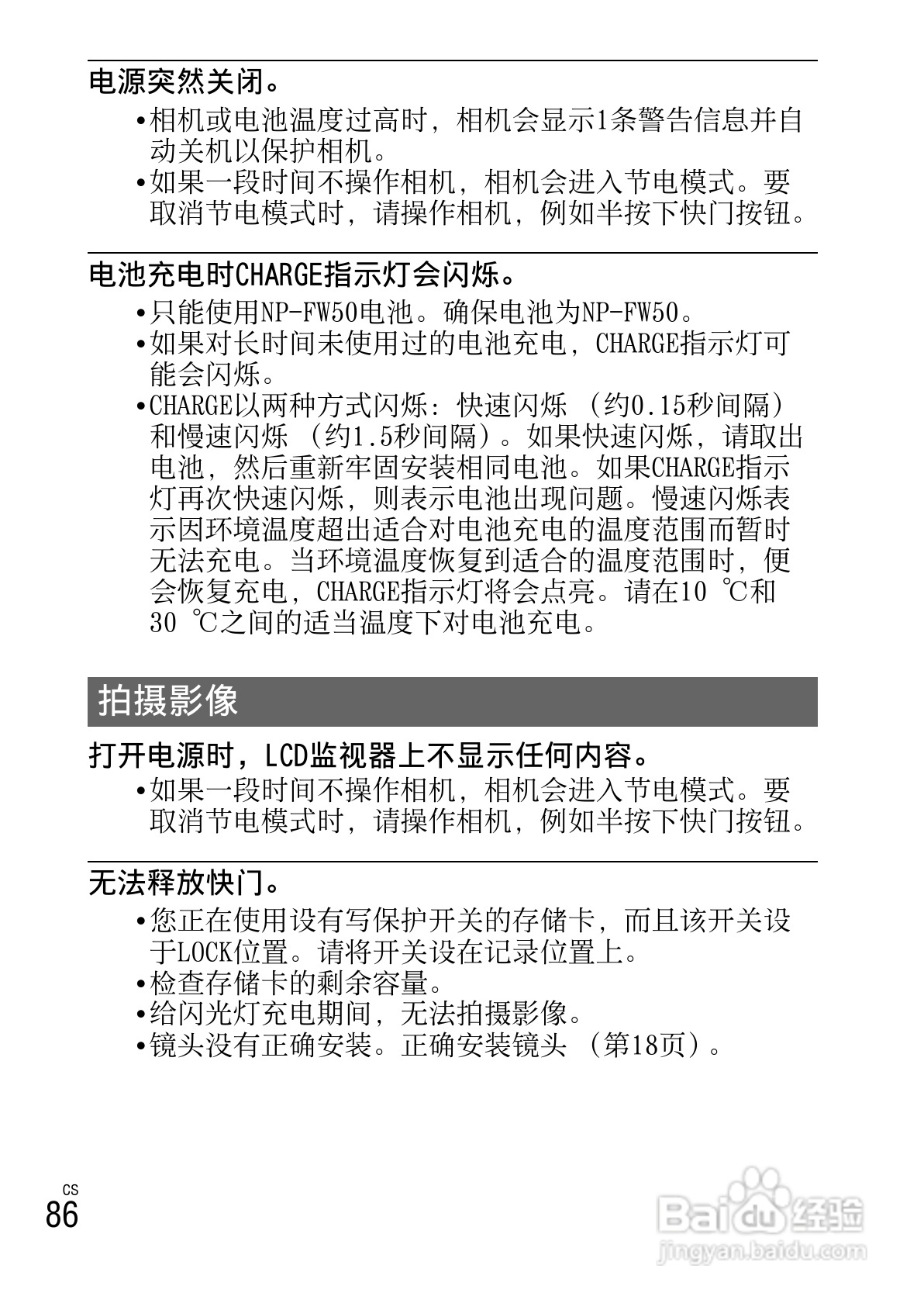
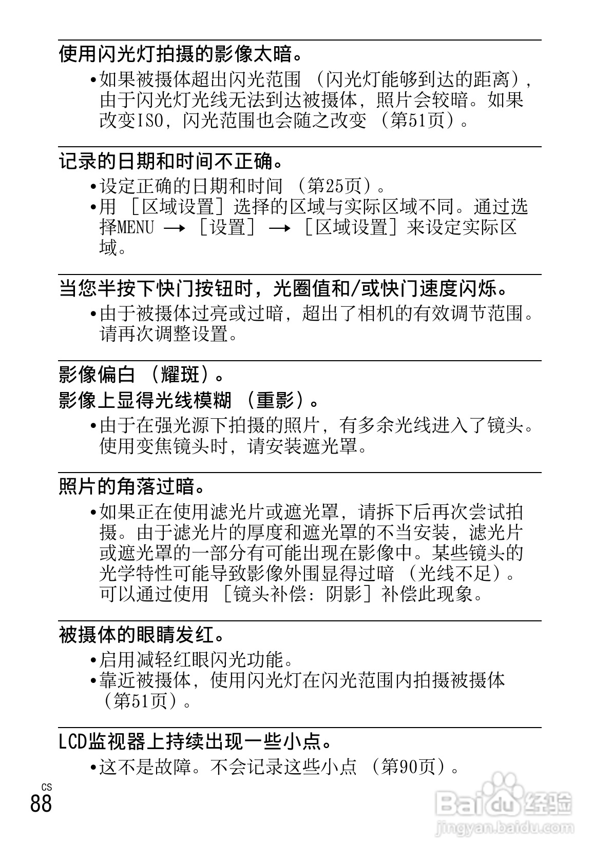
索尼NEX-5N数码相机使用说明书:[9]
2026-02-14 01:54:29
本篇为《索尼NEX-5N数码相机使用说明书》,主要介绍该产品的使用方法以及常见故障解决方案。
(共篇)
上一篇:
|
下一篇:
相关推荐
索尼NEX-5N数码相机使用说明书:[8]
阅读量:60
索尼NEX-5N数码相机使用说明书:[11]
阅读量:139
索尼NEX-C3数码相机使用说明书:[9]
阅读量:72
索尼nex5n技巧
阅读量:166
nex-5n 对焦设置
阅读量:172
猜你喜欢
淘宝实名认证怎么弄
不会说话怎么办
久咳不愈怎么办
日语怎么打
脱肛怎么治疗
豆腐干怎么做好吃
孕妇怎么补钙
电子邮箱地址怎么写
柚子籽怎么种小盆栽
舌头疼怎么办
猜你喜欢
湿气重的表现怎么调理
squirrel怎么读
苹果手机铃声怎么下载
脖子睡落枕了怎么办
太平保险怎么样
鸡眼怎么形成的
肾囊肿怎么治疗
广东麻将怎么打
老师评语怎么写
华硕怎么进入bios