自在经验网
首页
美食营养
生活百科
知识问答
生活知识
返回
自在经验网
首页
美食营养
游戏数码
手工爱好
生活知识
生活百科
健康养生
运动户外
职场理财
情感交际
母婴教育
时尚美容
知识问答
更多知识
搜索
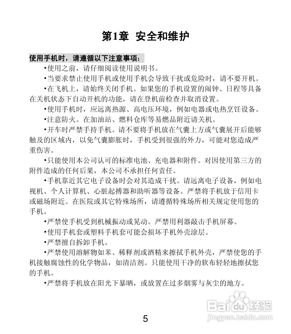
联想 Lenovo MA398t手机说明书:[1]
2026-04-01 16:50:53
(共篇)
下一篇:
相关推荐
联想 Lenovo A60+手机说明书:[1]
阅读量:90
联想Lenovo S900手机使用说明书:[1]
阅读量:100
联想Lenovo E106手机使用说明书:[1]
阅读量:178
联想Lenovo P60手机使用说明书:[1]
阅读量:71
联想Lenovo S910手机使用说明书:[1]
阅读量:98
猜你喜欢
建档立卡是什么意思
capital是什么意思
fm是什么意思
可盐可甜是什么意思
郑重的意思
los红灯闪烁什么意思
悬梁刺股的意思
is是什么意思
西裤配什么上衣好看
安床是什么意思
猜你喜欢
四面八方的意思
元参的功效与作用
因人而异的意思
sarah是什么意思
割礼是什么意思
toc是什么意思
浩瀚的意思
雪耳的功效与作用
中医学专业学什么
ld是什么意思