自在经验网
首页
美食营养
生活百科
知识问答
生活知识
返回
自在经验网
首页
美食营养
游戏数码
手工爱好
生活知识
生活百科
健康养生
运动户外
职场理财
情感交际
母婴教育
时尚美容
知识问答
更多知识
搜索
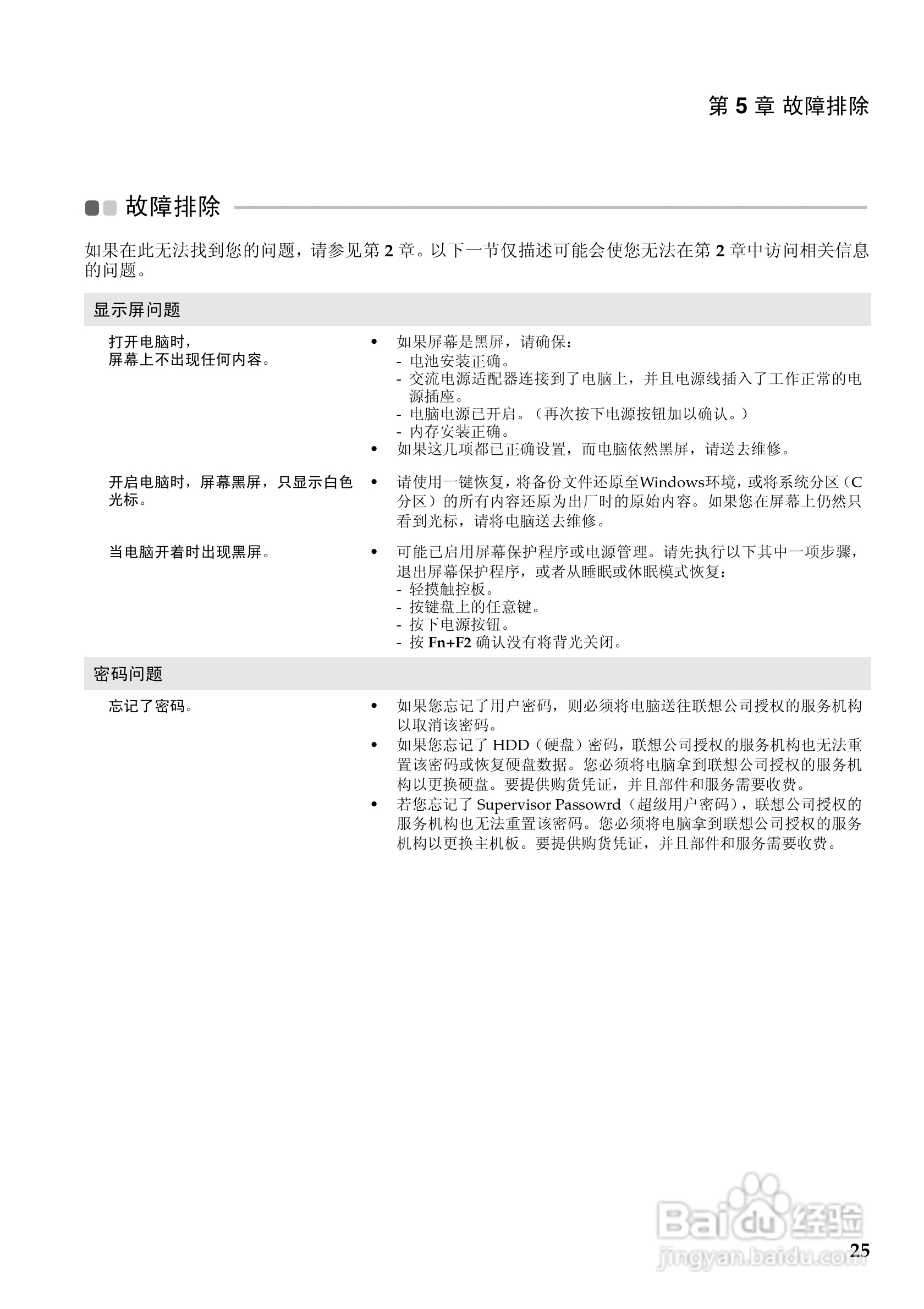
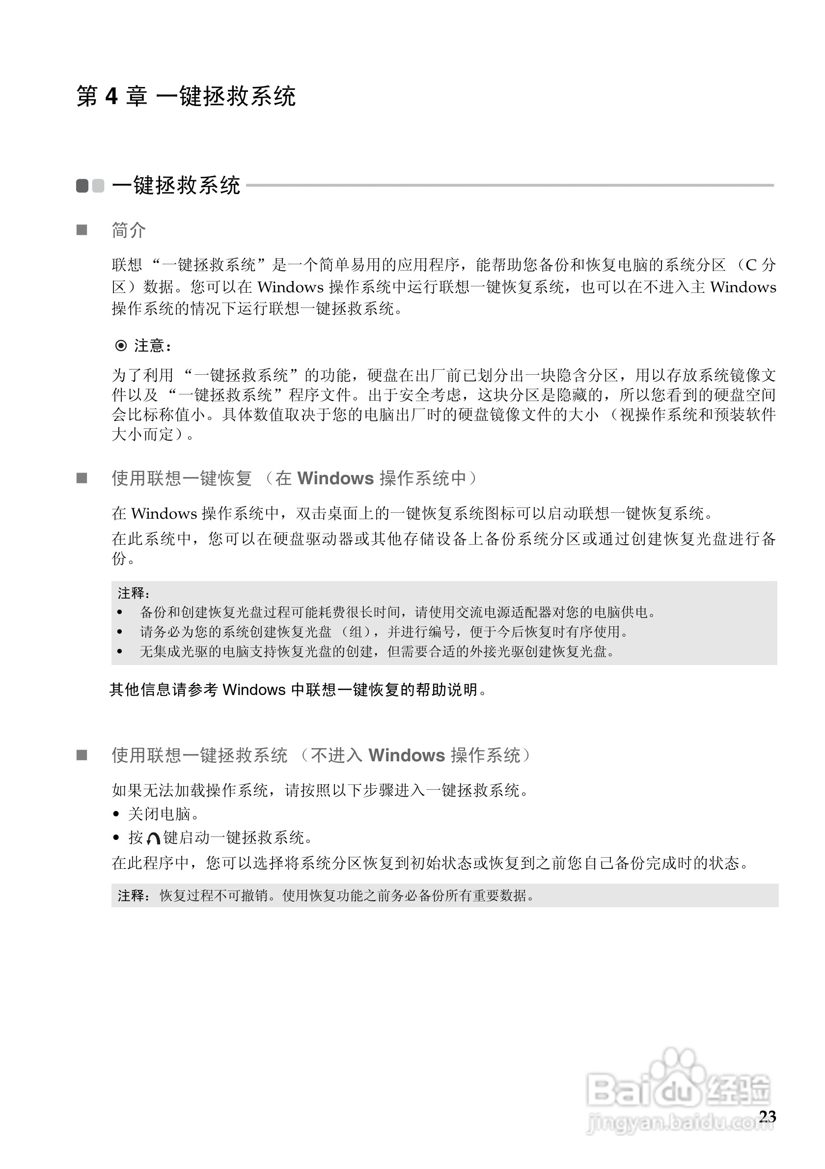
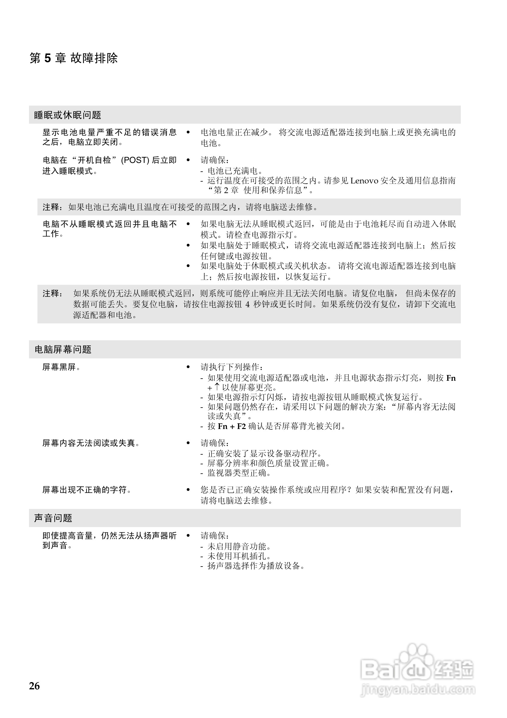
联想V560笔记本电脑使用说明书:[3]
2026-02-16 09:41:23
本篇为《联想V560笔记本电脑使用说明书》,主要介绍该产品的使用方法以及常见故障解决方案。
(共篇)
上一篇:
|
下一篇:
相关推荐
联想V560笔记本电脑使用说明书:[1]
阅读量:112
联想Lenovo B550笔记本电脑使用说明书:[3]
阅读量:143
联想V480s笔记本电脑使用说明书:[3]
阅读量:159
联想K415笔记本电脑使用说明书:[3]
阅读量:124
笔记本电脑如何连接wifi
阅读量:97
猜你喜欢
西岭雪山攻略
保定旅游攻略
百色起义简介
宇邦橱柜怎么样
夏季服装搭配的技巧
我的世界攻略手机版
上海迪士尼攻略
羊台山攻略
金锁记简介
充气娃娃感觉怎么样
猜你喜欢
靴子搭配
长白山天池旅游攻略
薯条怎么做薯条的制作方法
西北师范大学怎么样
四川旅游攻略
翁帆简介
姚明简介
绿山墙的安妮简介
性伴侣怎么找
泰国减肥药