自在经验网
首页
美食营养
游戏数码
知识问答
生活知识
返回
自在经验网
首页
美食营养
游戏数码
手工爱好
生活知识
健康养生
运动户外
职场理财
情感交际
母婴教育
时尚美容
知识问答
搜索
佳能LEGRIA HF R28数码摄像机使用说明书:[15]
2026-02-18 07:06:23
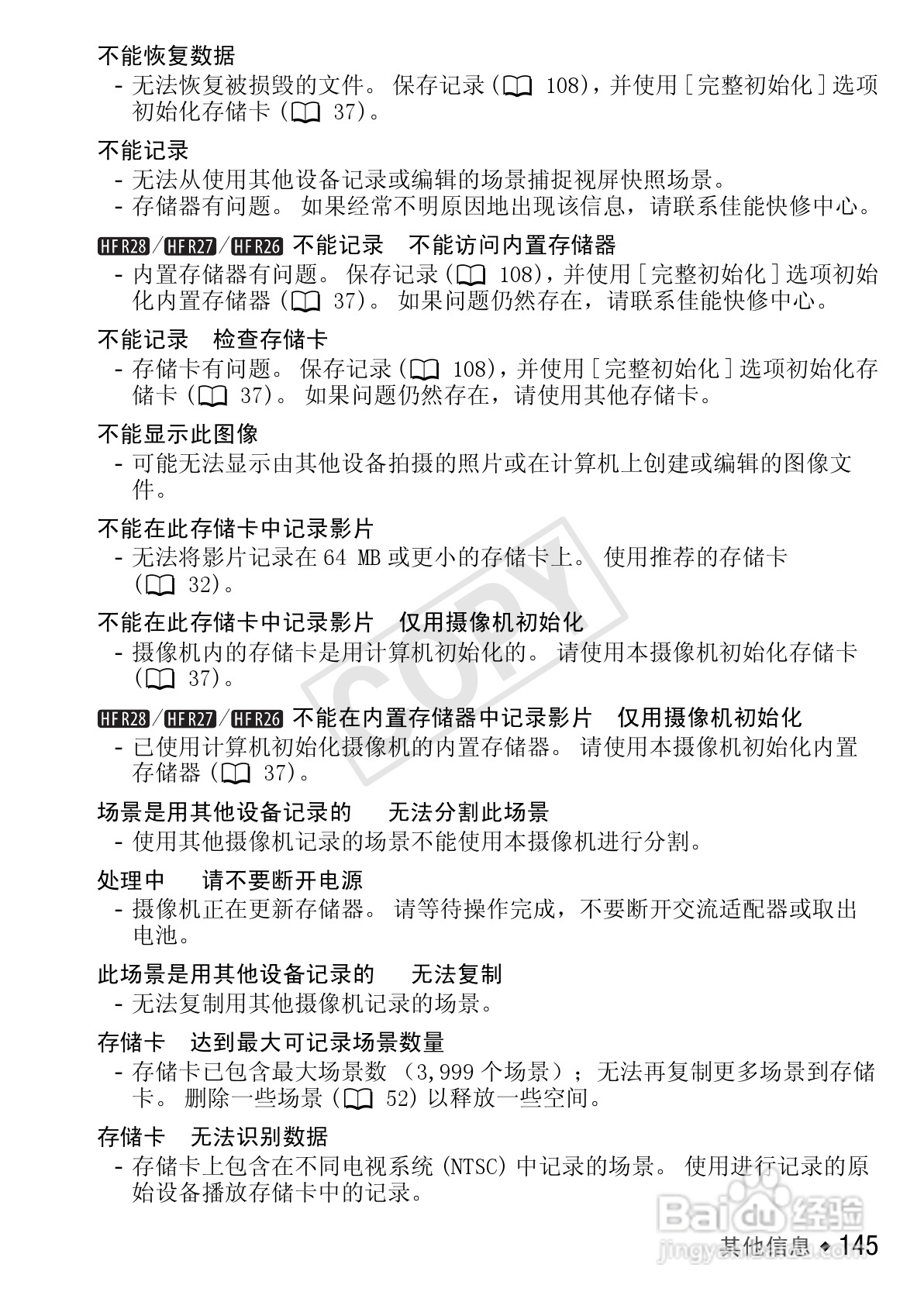
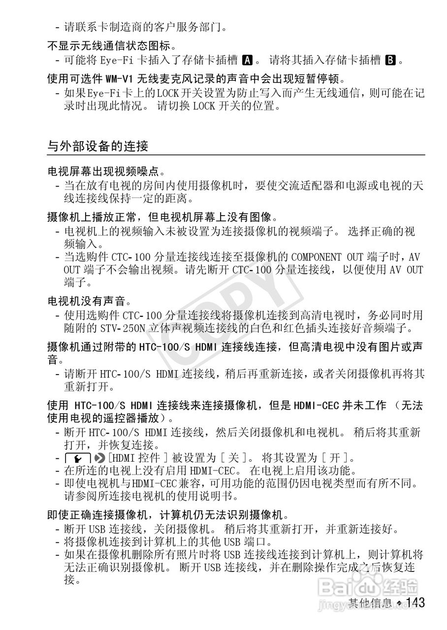
本篇为《佳能LEGRIA HF R28数码摄像机使用说明书》,主要介绍该产品的使用方法以及常见故障解决方案。
(共篇)
上一篇:
|
下一篇:
相关推荐
佳能LEGRIA HF R28数码摄像机使用说明书:[16]
阅读量:49
佳能LEGRIA HF R28数码摄像机使用说明书:[9]
阅读量:67
佳能相机5d单机如何使用
阅读量:138
佳能相机怎么传照片到手机
阅读量:156
佳能原装墨盒怎么加墨
阅读量:139
猜你喜欢
假性近视怎么恢复
棒球帽怎么戴好看
鱼尾纹怎么去除
成绩单家长意见怎么写
蜂蜜怎么吃最好
洗头发掉头发怎么办
图片大小怎么改
间接转述句怎么改
dnf炽星魔盒怎么开
cad怎么转换成pdf
猜你喜欢
怎么抄税
小孩体质差怎么办
我的世界手机版怎么玩
独立显卡怎么安装
怎么卸载打印机驱动
银杏果怎么吃不中毒
周总结怎么写
ps图层怎么解锁
拱猪怎么玩
水龙头漏水怎么办