自在经验网
首页
美食营养
生活百科
知识问答
生活知识
返回
自在经验网
首页
美食营养
游戏数码
手工爱好
生活知识
生活百科
健康养生
运动户外
职场理财
情感交际
母婴教育
时尚美容
知识问答
更多知识
搜索
联想Lenovo Y470P笔记本电脑使用说明书:[4]
2026-04-01 17:29:34
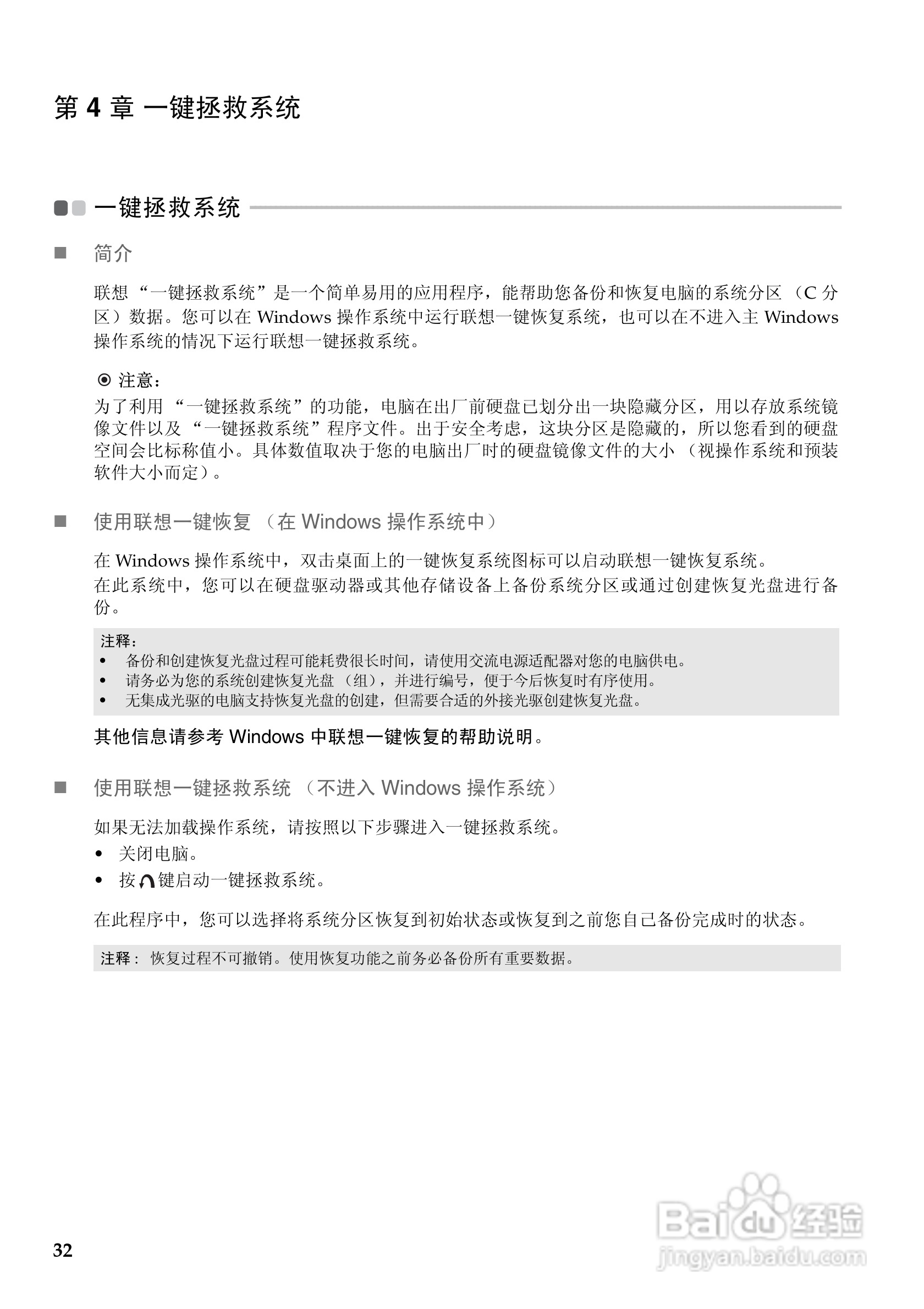
本篇为《联想Lenovo Y470P笔记本电脑使用说明书》,主要介绍该产品的使用方法以及常见故障解决方案。
(共篇)
上一篇:
|
下一篇:
相关推荐
联想Lenovo G480笔记本电脑使用说明书:[4]
阅读量:39
联想Lenovo V460笔记本电脑使用说明书:[4]
阅读量:68
联想Lenovo V360笔记本电脑使用说明书:[4]
阅读量:109
Lenovo联想B460c笔记本电脑使用说明书:[4]
阅读量:89
笔记本电脑如何连接wifi
阅读量:160
猜你喜欢
未识别网络怎么解决
envelope怎么读
钱穆简介
祭文大全
英语论文题目大全
微信透明壁纸怎么设置
手机价格大全
爱情电影大全
笔记本怎么关闭屏幕
入党志愿怎么写
猜你喜欢
300字动物作文大全
苹果简笔画图片大全
胸部太小怎么办
塔防游戏大全
清华大学简介
90经典老歌歌曲大全
17岁怎么长高
蒙曼老师的简介
人工费怎么算
面包车大全价格