自在经验网
首页
美食营养
生活百科
知识问答
生活知识
返回
自在经验网
首页
美食营养
游戏数码
手工爱好
生活知识
生活百科
健康养生
运动户外
职场理财
情感交际
母婴教育
时尚美容
知识问答
更多知识
搜索
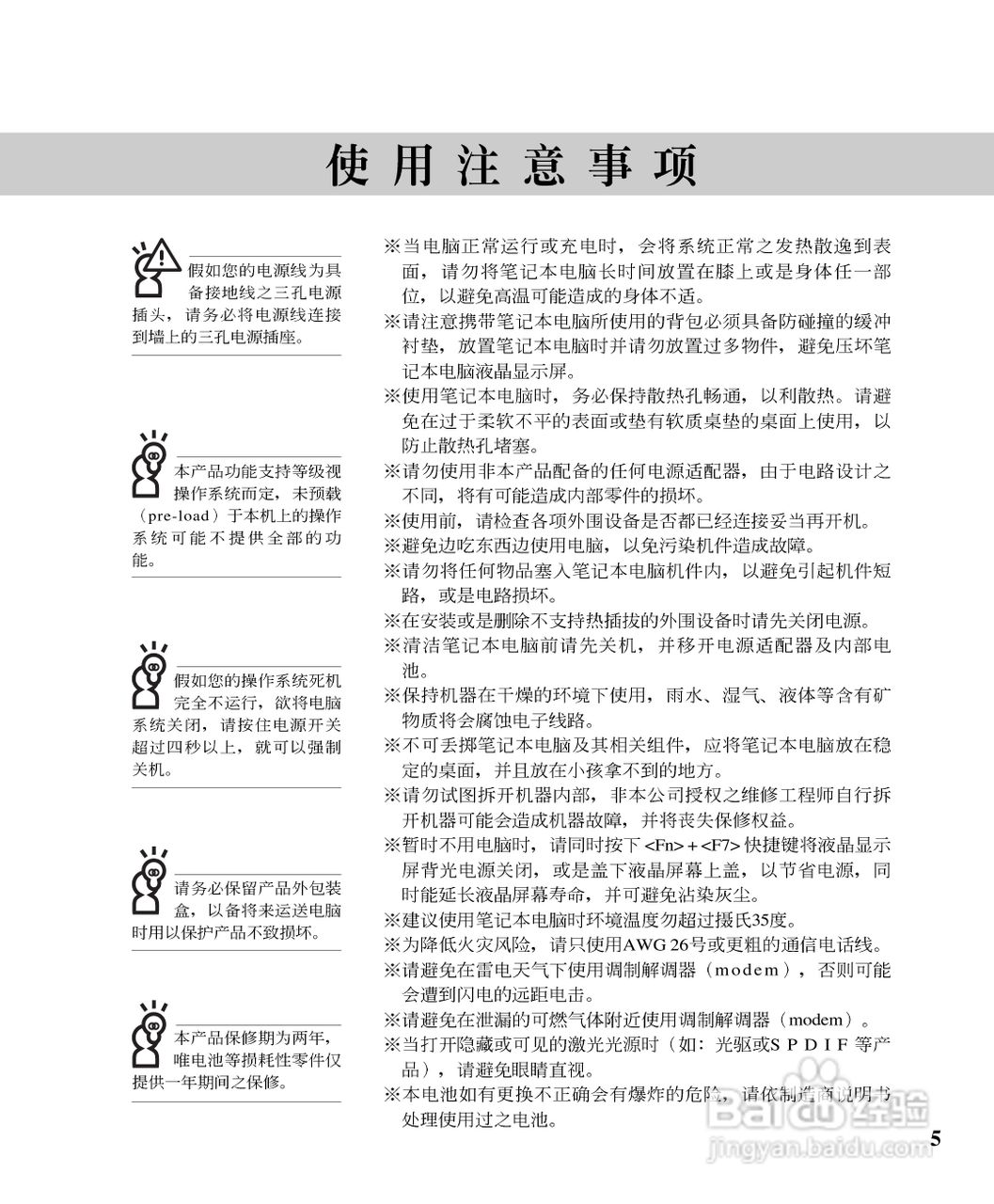
华硕A3系列笔记本电脑使用说明书:[1]
2026-02-15 18:25:55
本篇为《华硕A3系列笔记本电脑使用说明书》,主要介绍该产品的使用方法以及常见故障解决方案。
(共篇)
下一篇:
相关推荐
华硕A3系列笔记本电脑使用说明书:[3]
阅读量:112
华硕A3系列笔记本电脑使用说明书:[9]
阅读量:104
华硕A2L笔记本电脑使用说明书:[3]
阅读量:125
笔记本电脑如何连接wifi
阅读量:146
笔记本电脑键盘锁住了怎么解锁
阅读量:173
猜你喜欢
李白怎么出装
武汉动车站在哪里
联合国总部设在哪里
如何防蹭网
长海县旅游攻略
孕妇呕吐厉害怎么办
山东威海旅游景点
奥迪a5性价比怎么样
vsd文件怎么打开
哪里地震
猜你喜欢
如何养成易瘦体质
鼠标反应迟钝怎么办
如何设置电脑密码
ai怎么看尺寸
喝什么泡水降血压最好
路由器是干什么用的
笔记本电脑蓝牙怎么开
蒜头鼻怎么变小
基金如何赚钱
丽水旅游景点哪里好玩