自在经验网
首页
美食营养
游戏数码
知识问答
生活知识
返回
自在经验网
首页
美食营养
游戏数码
手工爱好
生活知识
健康养生
运动户外
职场理财
情感交际
母婴教育
时尚美容
知识问答
搜索
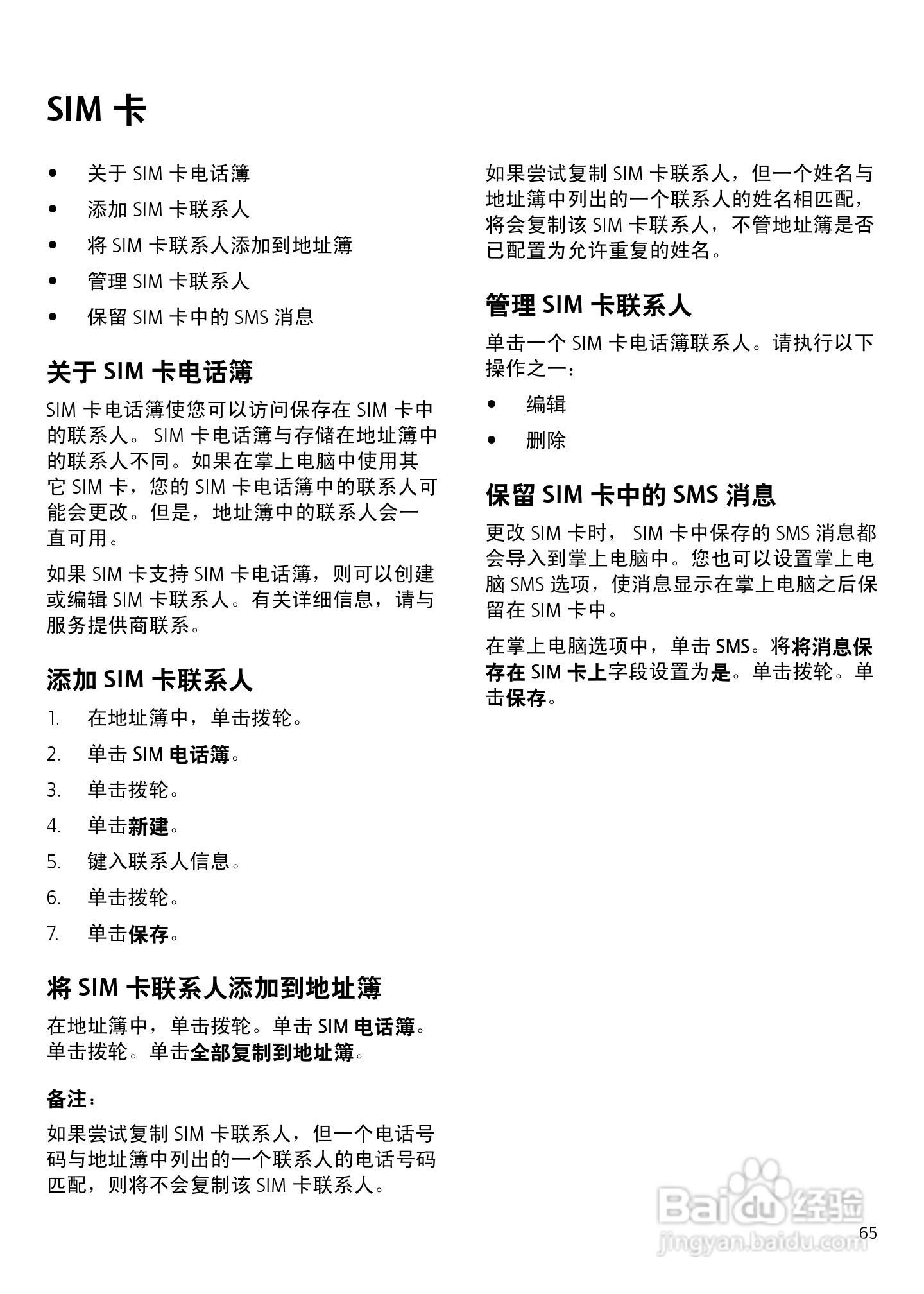
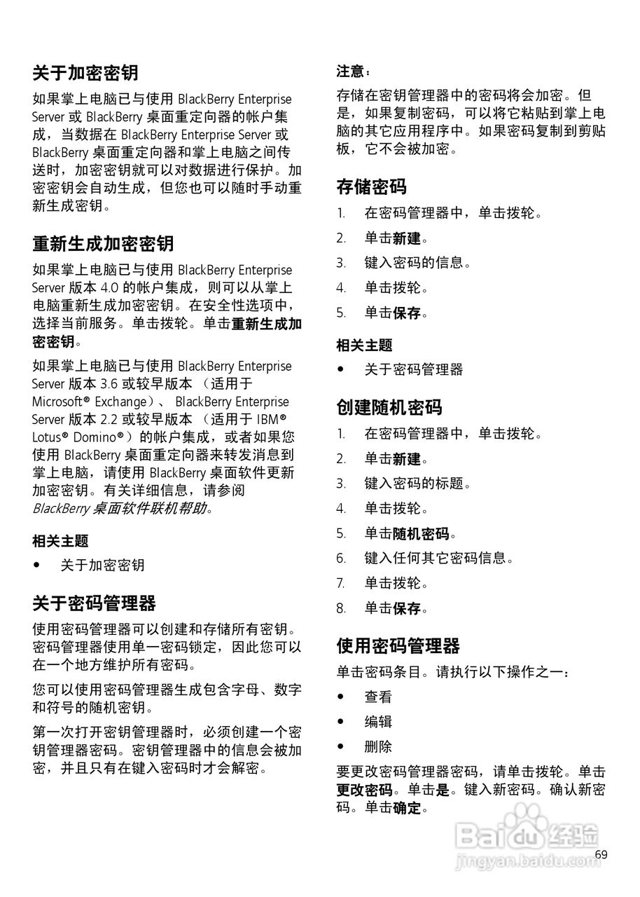
黑莓手机7730型使用说明书:[7]
2026-02-14 22:10:14
(共篇)
上一篇:
|
下一篇:
相关推荐
黑莓手机7730型使用说明书:[10]
阅读量:64
黑莓手机6210型使用说明书:[7]
阅读量:188
黑莓手机6750型使用说明书:[7]
阅读量:70
黑莓手机6710型使用说明书:[7]
阅读量:188
黑莓手机中如何恢复歌曲的
阅读量:86
猜你喜欢
会计证取消了怎么办
如何维护民族团结
小米5手机怎么样
灵宝生活网
如何熬中药
窦性心动过缓是什么意思
社保中断后如何续交
乳腺增生如何治疗
汇亚瓷砖质量怎么样
湄公河在我国境内的名称是什么
猜你喜欢
情侣空间怎么弄
做梦梦到蛇是什么意思
如何煎中药
邓禄普床垫怎么样
年审过期怎么办
假如生活欺骗了你 电视剧
肛门周围潮湿瘙痒是什么原因
如何做淘宝客
你会怎么做2015
如何提高阅读理解能力