自在经验网
首页
美食营养
游戏数码
手工爱好
生活家居
返回
自在经验网
首页
美食营养
游戏数码
手工爱好
生活家居
健康养生
运动户外
职场理财
情感交际
母婴教育
时尚美容
搜索
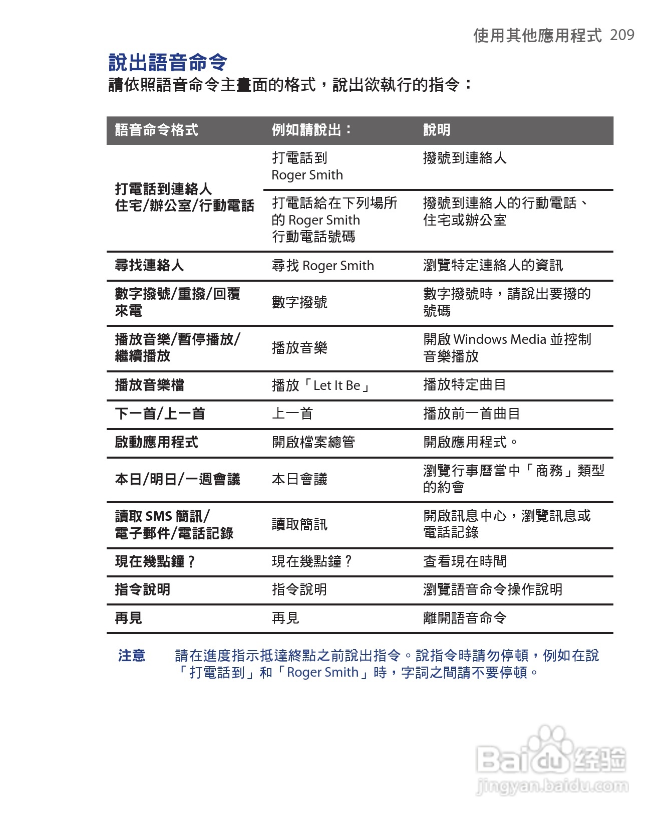
HTC手机Touch Dual型使用说明书:[21]
2025-04-04 15:53:39
相关推荐
HTC手机Touch Dual型使用说明书:[20]
HTC手机Touch Dual型使用说明书:[19]
HTC手机Touch Dual型使用说明书:[17]
使用说明书封面怎么做
使用说明书wf2651使用指南
猜你喜欢
三个火字念什么
北豆根的功效与作用
差速器的作用
韩国运动鞋品牌
光子嫩肤有什么作用
佩兰的功效与作用
少先队知识十知道
韩束适合什么年龄
家里养什么植物好
三年级运动会作文
猜你喜欢
花生的功效与作用
知识树手抄报
炒山楂的功效与作用
关元的准确位置图和作用
智力运动会
maintain什么意思
阿门什么意思
蜈蚣的功效与作用
交通安全知识
隔离开关的作用