自在经验网
首页
美食营养
生活百科
知识问答
生活知识
返回
自在经验网
首页
美食营养
游戏数码
手工爱好
生活知识
生活百科
健康养生
运动户外
职场理财
情感交际
母婴教育
时尚美容
知识问答
更多知识
搜索
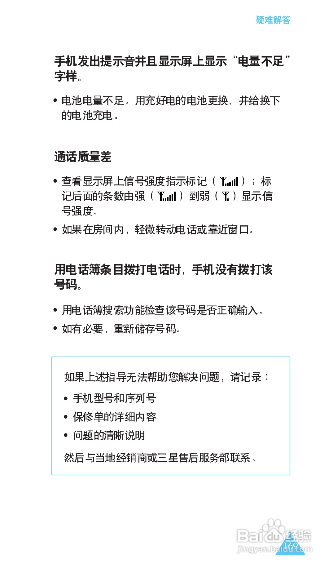
三星SGH-X608手机使用说明书:[17]
2026-02-14 02:52:46
(共篇)
上一篇:
|
下一篇:
相关推荐
三星SGH-X608手机使用说明书:[19]
阅读量:38
三星SGH-X608手机使用说明书:[11]
阅读量:69
手机如何登陆网页电脑版淘宝
阅读量:192
手机如何查看已连接wifi的密码
阅读量:104
手机6g和8g的区别
阅读量:135
猜你喜欢
凉拌莲藕的做法
面向对象的特点
城野医生怎么样
郑州周边旅游景点
江西庐山旅游攻略
洞头旅游
安康旅游攻略
昆明旅游团
电脑屏幕太亮怎么调
持续发烧怎么办
猜你喜欢
甘孜旅游
南京晓庄学院怎么样
怎么制作动态图片
纳税申报表怎么填
巢之安效果怎么样
途牛网旅游网
全国旅游年票
旅游青蛙
qq申诉不成功怎么办
怎么去毛孔