自在经验网
首页
美食营养
生活百科
知识问答
生活知识
返回
自在经验网
首页
美食营养
游戏数码
手工爱好
生活知识
生活百科
健康养生
运动户外
职场理财
情感交际
母婴教育
时尚美容
知识问答
更多知识
搜索
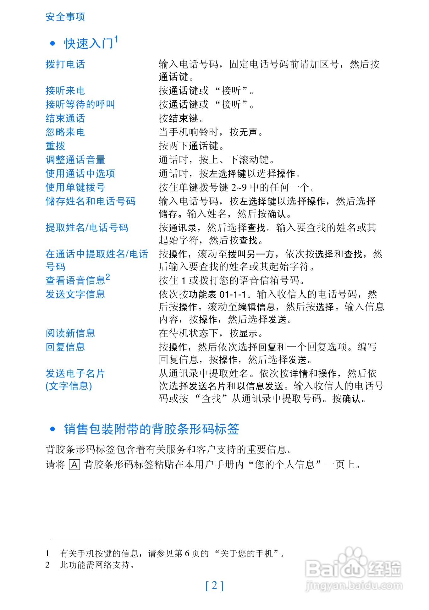
诺基亚2280手机使用说明书:[1]
2026-02-18 02:07:34
(共篇)
下一篇:
相关推荐
诺基亚E66手机使用说明书:[1]
阅读量:152
诺基亚Nokia 8800手机使用说明书:[1]
阅读量:132
诺基亚Nokia 6220手机使用说明书:[1]
阅读量:106
诺基亚Nokia 6630手机使用说明书:[1]
阅读量:63
诺基亚新105怎么装手机卡
阅读量:154
猜你喜欢
暴龙太阳镜怎么样
温州职业技术学院怎么样
摩托车保险在哪里买
脸上长小痘痘怎么办
麻将怎么打初学规则
路由器ip地址
如何让月经提前
excel如何排序
怎样连接路由器
杨幂哪里人
猜你喜欢
windows7怎么安装
如何做网站推广
自动档的车怎么开
兵马俑在哪里
安踏旅游鞋
怎么弄透明头像
黄果树瀑布在哪里
磁盘被写保护怎么去掉
雁鸣湖旅游度假村
无线路由器怎么改密码