自在经验网
首页
美食营养
生活百科
知识问答
生活知识
返回
自在经验网
首页
美食营养
游戏数码
手工爱好
生活知识
生活百科
健康养生
运动户外
职场理财
情感交际
母婴教育
时尚美容
知识问答
更多知识
搜索
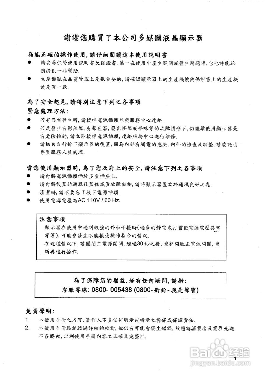
声宝LM-27PN型多媒体液晶显示器说明书:[1]
2026-02-17 16:59:33
/>
/>
/>
/>
(共篇)
下一篇:
相关推荐
声宝LM-27PN型多媒体液晶显示器说明书:[3]
阅读量:138
声宝LM-26AX型多媒体液晶显示器说明书:[1]
阅读量:182
声宝LM-32H28型多媒体液晶显示器说明书:[1]
阅读量:187
液晶显示器的安装
阅读量:92
液晶显示器维修的一般判断方法
阅读量:170
猜你喜欢
什么电子狗最好用
搞笑生日祝福
什么职业发展前景好
听天由命的意思
长辈祝福语
踏青是什么意思
esd是什么意思
精灵的意思
温文尔雅是什么意思
沉默不语的意思
猜你喜欢
shine是什么意思
support是什么意思
前因后果的意思
点差什么意思
法考卷一卷二考什么
七上八下是什么意思
电视音响什么牌子好
长草是什么意思
perfect是什么意思
气喘如牛的意思