自在经验网
首页
美食营养
生活百科
知识问答
生活知识
返回
自在经验网
首页
美食营养
游戏数码
手工爱好
生活知识
生活百科
健康养生
运动户外
职场理财
情感交际
母婴教育
时尚美容
知识问答
更多知识
搜索
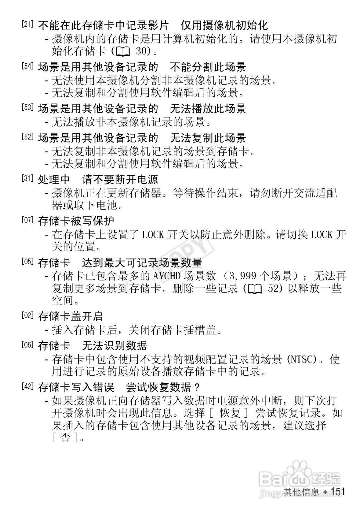
佳能HF R406数码摄像机使用说明书:[16]
2026-02-16 03:55:09
本篇为《佳能HF R406数码摄像机使用说明书》,主要介绍该产品的使用方法以及常见故障解决方案。
(共篇)
上一篇:
|
下一篇:
相关推荐
佳能HF R406数码摄像机使用说明书:[17]
阅读量:86
佳能HF R406数码摄像机使用说明书:[13]
阅读量:46
佳能LEGRIA HF S30数码摄像机使用说明书:[16]
阅读量:22
佳能5d4拍摄视频设置
阅读量:195
佳能无线打印机怎么连接手机
阅读量:40
猜你喜欢
.lnk文件怎么打开
舌头溃疡怎么办
怎么玩女人
首都师范大学怎么样
经常放臭屁是怎么回事
蚂蚁微贷怎么申请
微信拍一拍功能怎么用
川字纹怎么消除
大连东软信息学院怎么样
小米充电宝怎么用
猜你喜欢
达米尼冰箱怎么样
怎么会狠心伤害我
奇瑞艾瑞泽7怎么样
oppor9s怎么分屏
月经一直不来怎么办
中国怎么了
炖菜怎么做
怎么找兼职
行车记录仪怎么用
怎么提神