自在经验网
首页
美食营养
游戏数码
知识问答
生活知识
返回
自在经验网
首页
美食营养
游戏数码
手工爱好
生活知识
健康养生
运动户外
职场理财
情感交际
母婴教育
时尚美容
知识问答
搜索
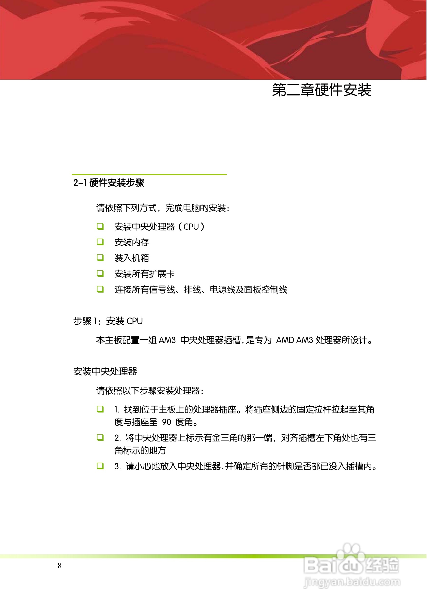
七彩虹ColorfulC.A7GT D3 V15主板使用手册:[2]
2024-12-18 12:29:44
本篇为《七彩虹ColorfulC.A7GT D3 V15主板使用手册》,主要介绍该产品的使用方法以及常见故障解决方案。
相关推荐
七彩虹ColorfulC.A7GT D3 V15主板使用手册:[7]
七彩虹主板怎么设置u盘启动
七彩虹ColorfulC.A7GT D3 V15主板使用手册:[5]
七彩虹ColorfulC.A7GT D3 V15主板使用手册:[6]
七彩虹ColorfulC.A780H D3 V15主板使用手册:[2]
猜你喜欢
落井下石的意思
frank是什么意思
什么dj歌好听
作文在什么中成长
国债是什么意思
卫冕是什么意思
移动硬盘盒什么牌子好
空手套白狼的意思
笔记本截图按什么键
天净沙秋思的意思
猜你喜欢
file是什么意思
梨型脸型适合什么发型
历史是个什么玩意儿1
相形见绌是什么意思
拍电视剧靠什么赚钱
软件开发都学什么
墨守成规是什么意思
出奇制胜的意思
卡卡西为什么杀死琳
不耻下问是什么意思