自在经验网
首页
美食营养
生活百科
知识问答
生活知识
返回
自在经验网
首页
美食营养
游戏数码
手工爱好
生活知识
生活百科
健康养生
运动户外
职场理财
情感交际
母婴教育
时尚美容
知识问答
更多知识
搜索
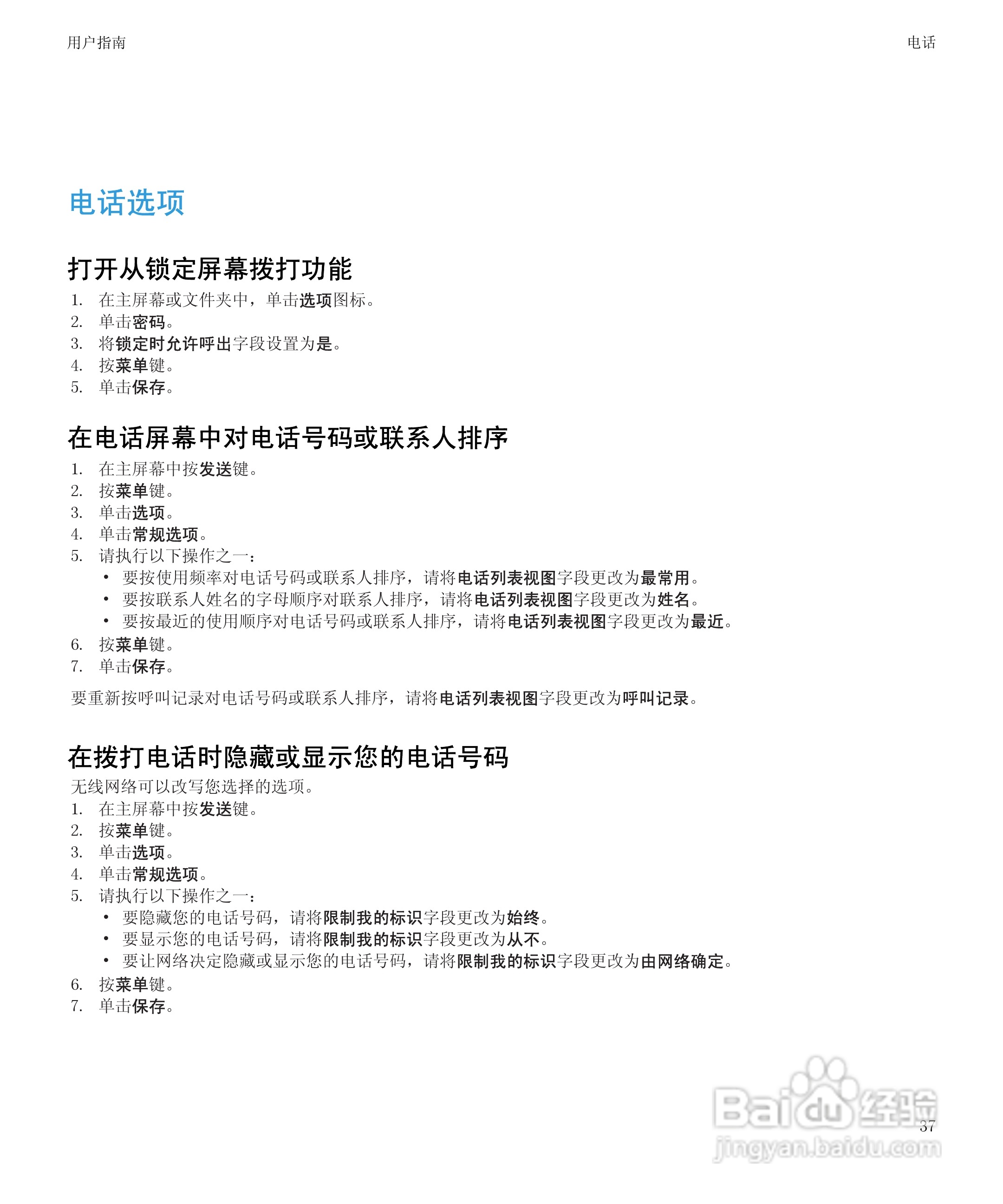
黑莓BlackBerry Storm2 9520手机使用说明书:[4]
2026-04-01 23:55:16
(共篇)
上一篇:
|
下一篇:
相关推荐
黑莓BlackBerry Storm2 9520手机使用说明书:[24]
阅读量:111
黑莓BlackBerry Storm2 9520手机使用说明书:[19]
阅读量:135
黑莓BlackBerry Storm2 9520手机使用说明书:[27]
阅读量:171
黑莓priv美版使用教程
阅读量:150
黑莓q10使用技巧
阅读量:128
猜你喜欢
预录取什么意思
苦荞麦的功效与作用
灰灰菜的功效与作用
养殖业什么最赚钱
毕业礼物送什么给男生
益智仁的功效与作用
红糖的作用
枸杞酒的功效与作用
孕妇知识
引物的作用
猜你喜欢
无花果干的功效与作用
什么是磁通量
牛仔裙配什么上衣
sample什么意思
邮票的知识
道路交通安全知识
什么是占空比
商务礼仪知识
小学运动会稿件
麦芽糖的功效与作用