自在经验网
首页
美食营养
生活百科
知识问答
生活知识
返回
自在经验网
首页
美食营养
游戏数码
手工爱好
生活知识
生活百科
健康养生
运动户外
职场理财
情感交际
母婴教育
时尚美容
知识问答
更多知识
搜索
佳能LEGRIA HF M56数码摄像机使用说明书:[19]
2026-02-16 03:57:07
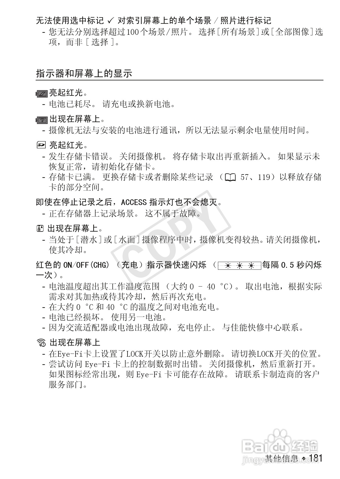
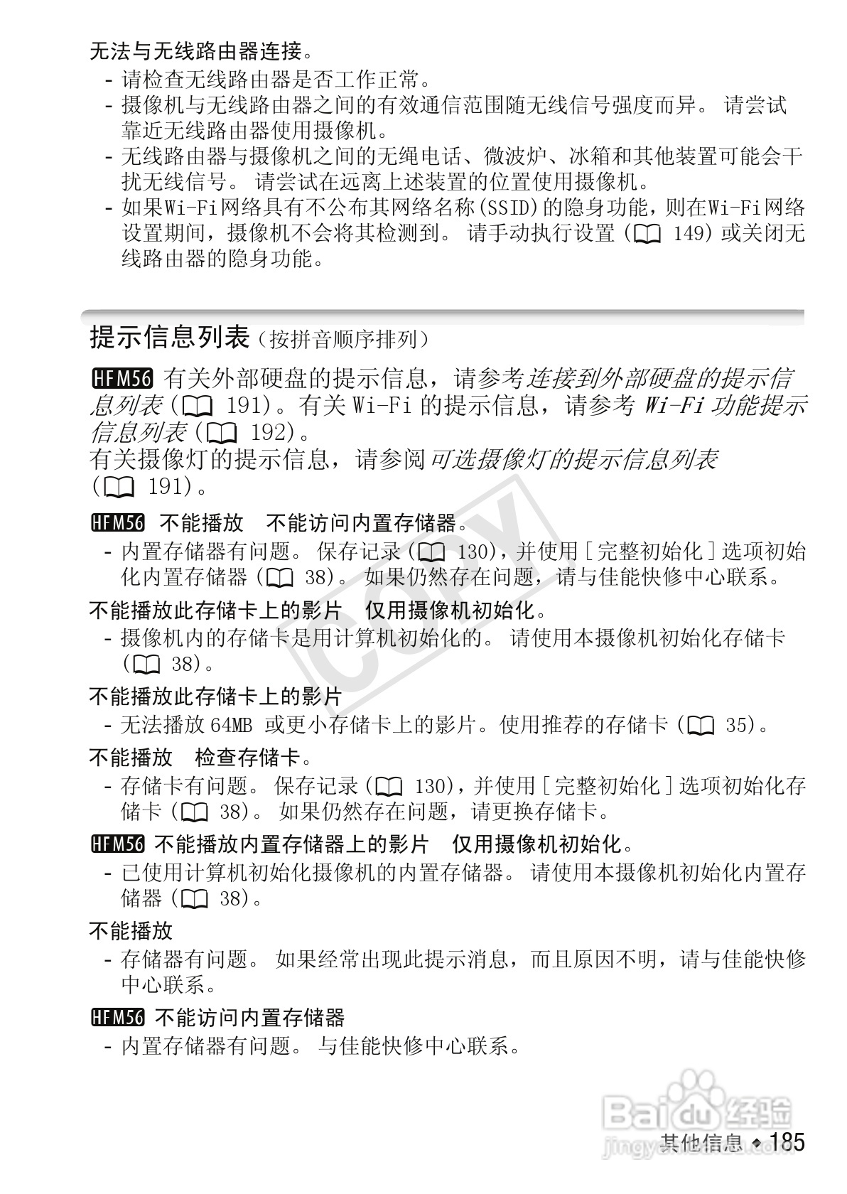
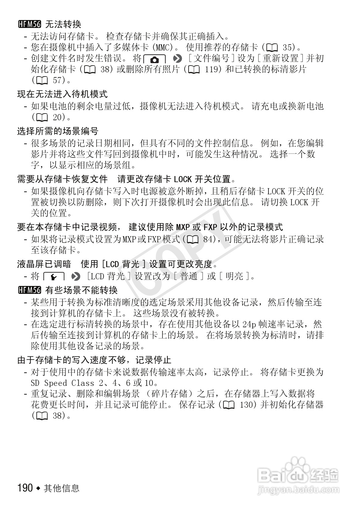
本篇为《佳能LEGRIA HF M56数码摄像机使用说明书》,主要介绍该产品的使用方法以及常见故障解决方案。
(共篇)
上一篇:
|
下一篇:
相关推荐
佳能LEGRIA HF M56数码摄像机使用说明书:[9]
阅读量:28
佳能LEGRIA HF M56数码摄像机使用说明书:[20]
阅读量:152
佳能相机怎么传照片到手机
阅读量:136
佳能无线打印机怎么连接手机
阅读量:70
佳能相机5d单机如何使用
阅读量:100
猜你喜欢
怀孕了感冒怎么办
辣椒酱怎么做好吃
中国姓氏大全
小游戏大全4399
正确刷牙方法
怎么洗照片
紫茄子怎么做好吃
abb式的词语大全
海参小米粥的家常做法
山东农业大学怎么样
猜你喜欢
用什么方法可以祛斑
沃尔沃汽车怎么样
儿童动画片大全
我的世界种子大全
湖南腊肉怎么做好吃
qq空间说说大全
滑膜炎最佳治疗方法
性感美女图片大全
污漫画大全
煎药方法