自在经验网
首页
美食营养
生活百科
知识问答
生活知识
返回
自在经验网
首页
美食营养
游戏数码
手工爱好
生活知识
生活百科
健康养生
运动户外
职场理财
情感交际
母婴教育
时尚美容
知识问答
更多知识
搜索
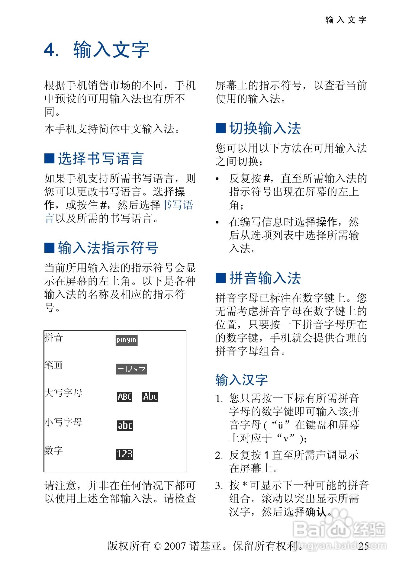
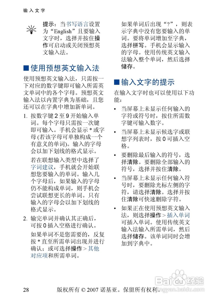
诺基亚6288手机使用说明书:[3]
2026-02-14 16:42:11
(共篇)
上一篇:
|
下一篇:
相关推荐
诺基亚6288手机使用说明书:[6]
阅读量:196
诺基亚3110c手机使用说明书:[3]
阅读量:125
诺基亚Nokia 6630手机使用说明书:[3]
阅读量:77
诺基亚6如何恢复出厂设置
阅读量:47
诺基亚恢复出厂设置密码
阅读量:178
猜你喜欢
苹果4s系统怎么降级
未来生活
如何计提坏账准备
做微商怎么找货源
如何去美国留学
轻生活卫生巾
小孩拉稀屎怎么办
白银投资怎么样
门可罗雀是什么意思
pdf文件如何修改
猜你喜欢
荔浦生活网
如何设计网站
虚伪是什么意思
lol怎么练技术
360悬浮球怎么打开
双重生活
内存卡损坏怎么修复
如何除甲醛最快最有效
大生活 电视剧
苹果4如何刷机