自在经验网
首页
美食营养
生活百科
知识问答
生活知识
返回
自在经验网
首页
美食营养
游戏数码
手工爱好
生活知识
生活百科
健康养生
运动户外
职场理财
情感交际
母婴教育
时尚美容
知识问答
更多知识
搜索
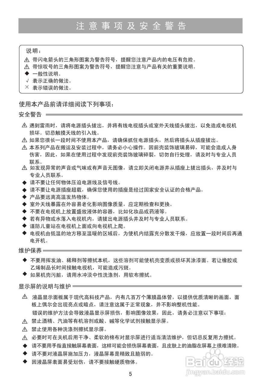
海信LED24K311液晶彩电使用说明书:[1]
2026-02-13 07:16:47
(共篇)
下一篇:
相关推荐
海信LED24K300液晶彩电使用说明书:[1]
阅读量:153
海信LED32K311液晶彩电使用说明书:[1]
阅读量:77
海信LED24K310液晶彩电使用说明书:[1]
阅读量:163
海信智能电视机无信号怎么调
阅读量:85
海信电视怎么恢复出厂设置
阅读量:144
猜你喜欢
吹泡泡的水怎么配
奥尔良烤翅怎么做
dpi怎么调
怀孕几周怎么算
黄褐斑是怎么形成的
qq号忘了怎么找回
帕拉丁怎么样
不含税价怎么算
睫毛膏干了怎么办
眼皮松弛怎么恢复
猜你喜欢
供血不足怎么调理
怎么叠千纸鹤
家庭成员情况怎么写
怎么制作
经常打喷嚏是怎么回事
怎么治咳嗽
企业基本情况怎么写
开心用英语怎么说
婧字怎么读
达拉然怎么去