自在经验网
首页
美食营养
生活百科
知识问答
生活知识
返回
自在经验网
首页
美食营养
游戏数码
手工爱好
生活知识
生活百科
健康养生
运动户外
职场理财
情感交际
母婴教育
时尚美容
知识问答
更多知识
搜索
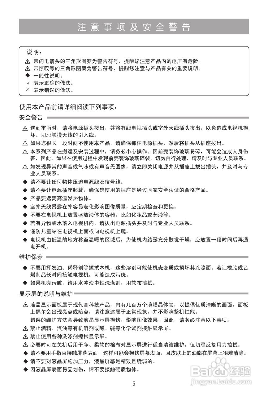
海信LED24K100液晶彩电使用说明书:[1]
2026-04-25 05:49:15
(共篇)
下一篇:
相关推荐
海信LED24K100液晶彩电使用说明书:[3]
阅读量:37
海信LED24K200液晶彩电使用说明书:[3]
阅读量:157
海信LED24K200液晶彩电使用说明书:[4]
阅读量:110
海信LED23K100液晶彩电使用说明书:[3]
阅读量:105
海信LED23K100液晶彩电使用说明书:[4]
阅读量:100
猜你喜欢
什么时候订机票最便宜
重阳节祝福
神态自若的意思是什么
朝朝暮暮的意思
什么大振
amt是什么意思
lgg抗体是什么意思
减震器什么牌子好
film是什么意思
行到水穷处坐看云起时什么意思
猜你喜欢
hownice什么意思
fiting什么意思
摩天大楼的意思
漫不经心的漫是什么意思
兵不厌诈的意思
微商卖什么赚钱
自行车头盔什么牌子好
杨颖什么时候结婚
大宝眼霜适合什么年龄
步履蹒跚的意思