自在经验网
首页
美食营养
游戏数码
知识问答
生活知识
返回
自在经验网
首页
美食营养
游戏数码
手工爱好
生活知识
健康养生
运动户外
职场理财
情感交际
母婴教育
时尚美容
知识问答
搜索
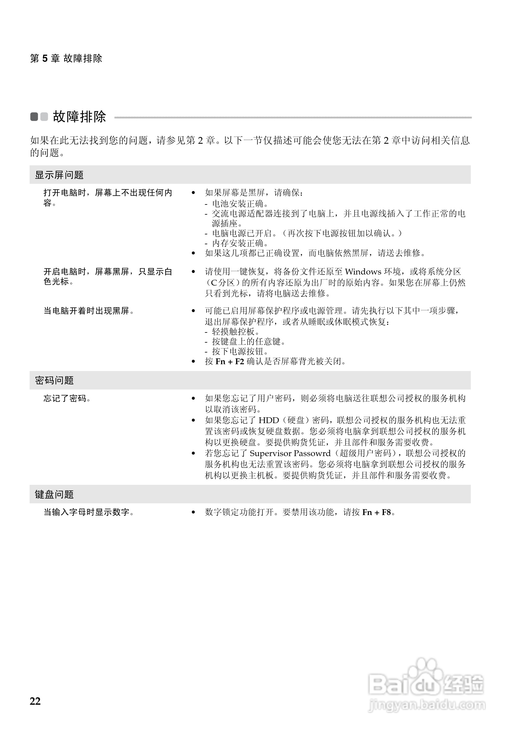
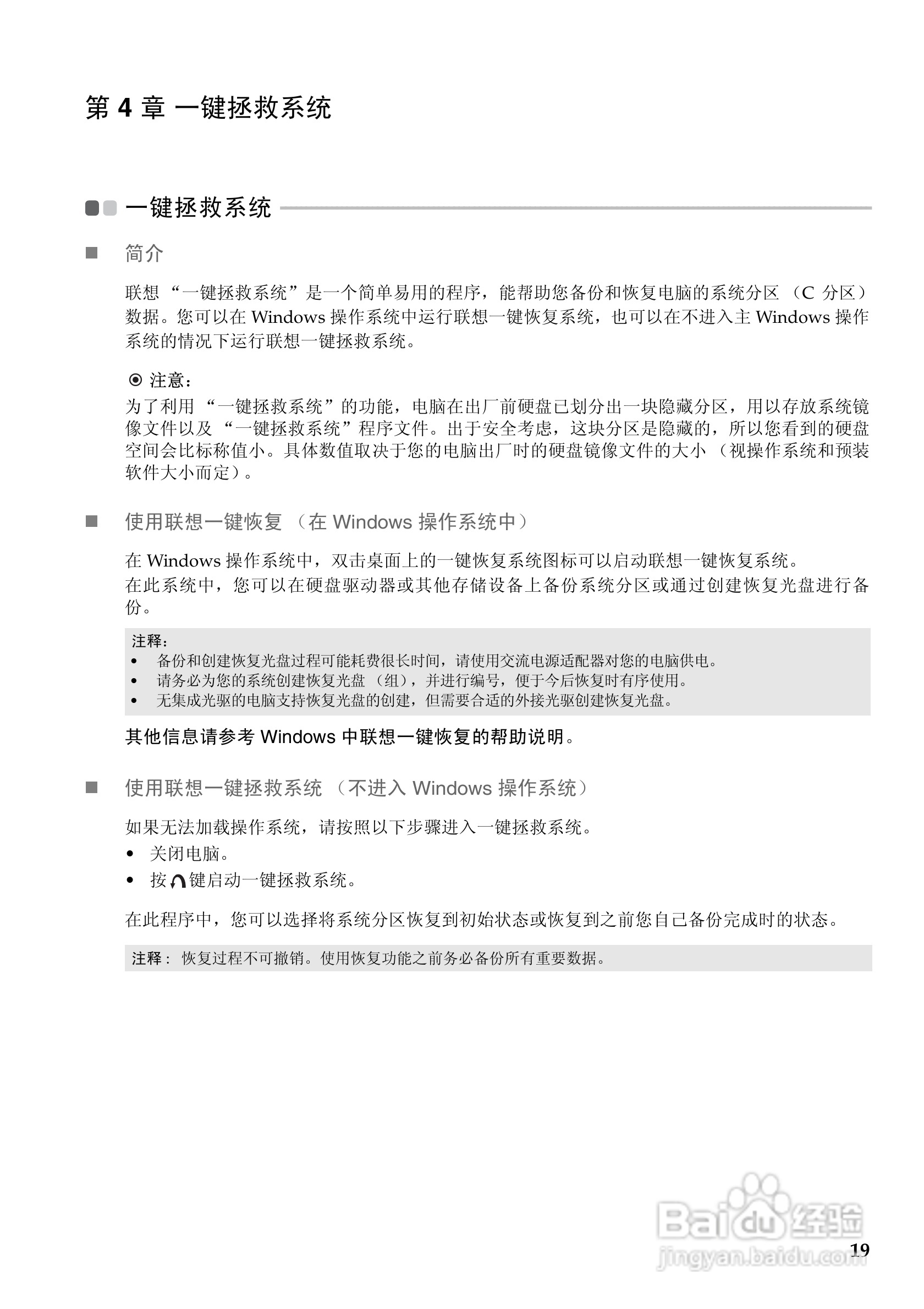
联想V460e笔记本电脑使用说明书:[3]
2026-02-16 09:41:36
本篇为《联想V460e笔记本电脑使用说明书》,主要介绍该产品的使用方法以及常见故障解决方案。
(共篇)
上一篇:
|
下一篇:
相关推荐
联想V460e笔记本电脑使用说明书:[2]
阅读量:167
联想Y500笔记本电脑使用说明书:[3]
阅读量:131
联想V490u笔记本电脑使用说明书:[3]
阅读量:47
Lenovo联想B465c笔记本电脑使用说明书:[3]
阅读量:38
笔记本电脑如何连接wifi
阅读量:32
猜你喜欢
怎么查ip地址
输卵管堵塞怎么能治好
穿成男主白月光怎么破
灵芝孢子粉怎么吃
隐形眼镜怎么戴
苹果手机怎么换主题
正新轮胎怎么样
金鱼怎么画
长龙航空怎么样
实习总结怎么写
猜你喜欢
学历认证报告怎么弄
落枕了怎么快速好起来
干将发硎怎么读
门把手坏了怎么修
牙结石怎么去除
尾椎骨疼是怎么回事
脚冷怎么办
chkdsk工具怎么运行
怎么去虾线
travel怎么读