自在经验网
首页
美食营养
生活百科
知识问答
生活知识
返回
自在经验网
首页
美食营养
游戏数码
手工爱好
生活知识
生活百科
健康养生
运动户外
职场理财
情感交际
母婴教育
时尚美容
知识问答
更多知识
搜索
联想IdeaPad U410 touch笔记本电脑说明书:[5]
2026-02-15 13:33:56
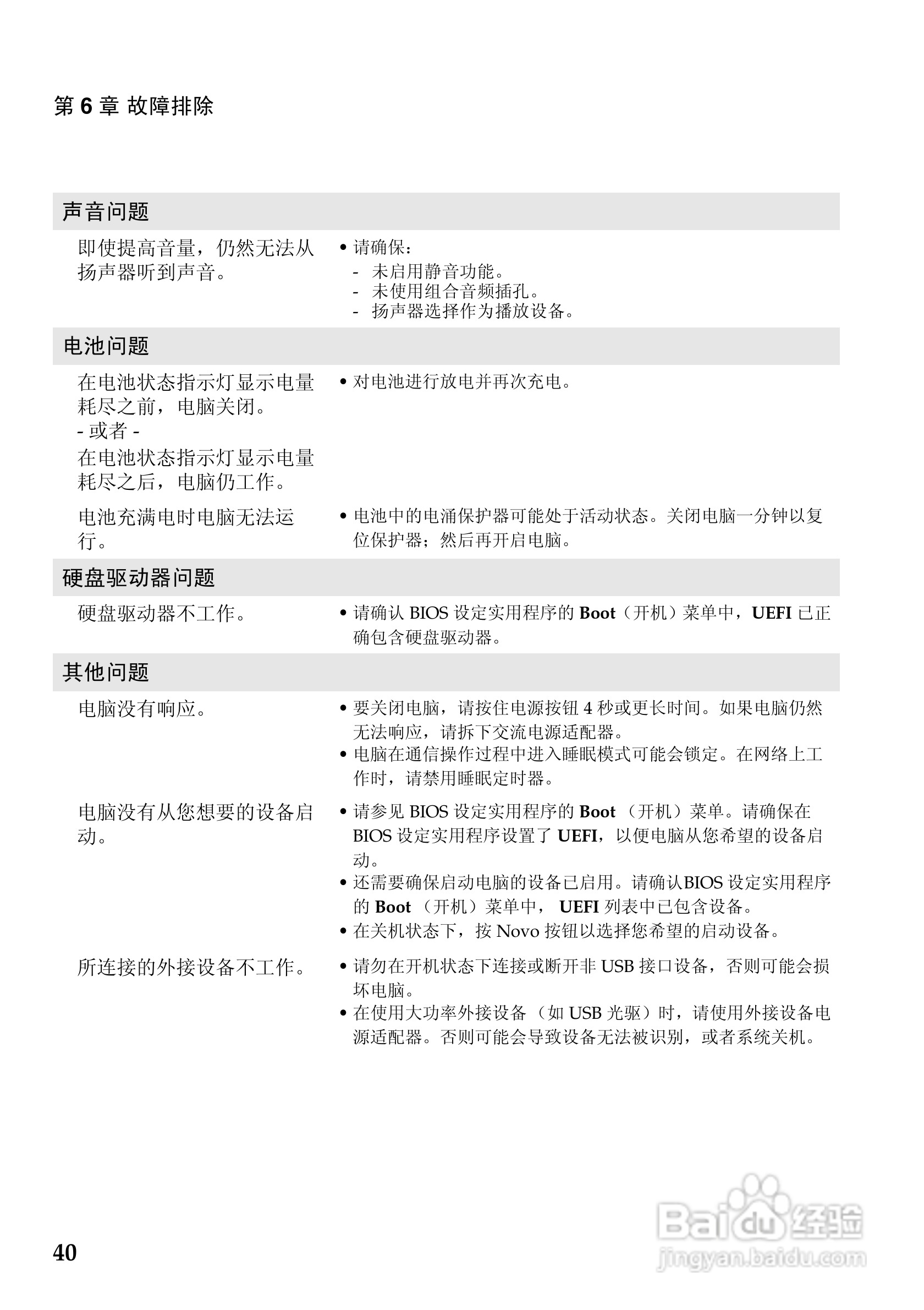
本篇为《联想IdeaPad U410 touch笔记本电脑说明书》,主要介绍该产品的使用方法以及常见故障解决方案。
(共篇)
上一篇:
相关推荐
联想IdeaPad Z485笔记本电脑说明书:[5]
阅读量:67
联想IdeaPad Tablet K1笔记本电脑说明书:[5]
阅读量:175
联想 IdeaPad U410 换键盘
阅读量:161
设置联想ideapad电脑U盘启动
阅读量:182
联想ideapad拆机清理教程
阅读量:107
猜你喜欢
南无阿弥陀佛是什么意思
菱悦v3怎么样
生活不过如此
鼠标手势怎么关
如何安装虚拟打印机
电脑慢怎么清理
我的低碳生活
物理内存怎么清理
如何疏通下水道
sd卡损坏怎么修复
猜你喜欢
怎么样去眼袋效果好
如何消音只留伴奏
秒拍的视频怎么下载
怎么给手机重装系统
短裤怎么搭配
爱屋及乌是什么意思
95年属什么的
word中如何删除空白页
如何过好大学生活
生活中