自在经验网
首页
美食营养
游戏数码
知识问答
生活知识
返回
自在经验网
首页
美食营养
游戏数码
手工爱好
生活知识
健康养生
运动户外
职场理财
情感交际
母婴教育
时尚美容
知识问答
搜索
七彩虹ColorfulC.A7GT D3 V15主板使用手册:[4]
2024-12-20 05:29:21
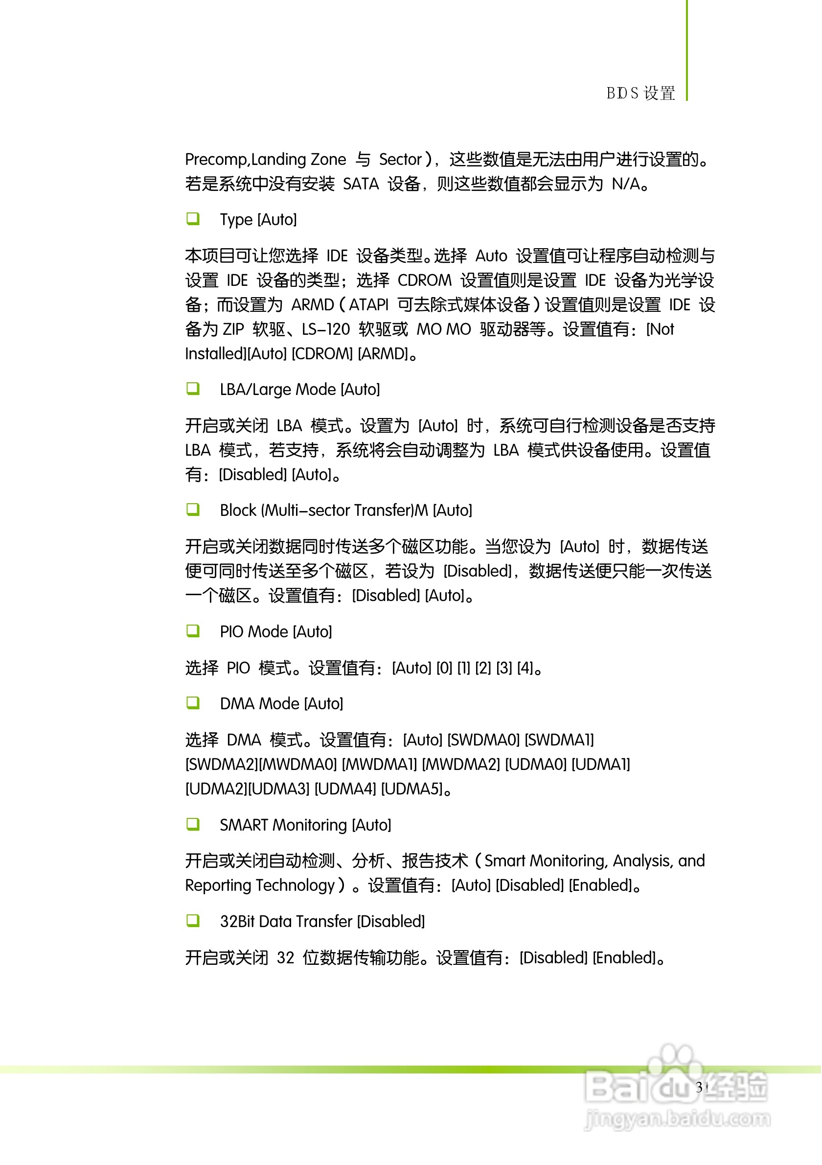
本篇为《七彩虹ColorfulC.A7GT D3 V15主板使用手册》,主要介绍该产品的使用方法以及常见故障解决方案。
相关推荐
七彩虹ColorfulC.A7GT D3 V15主板使用手册:[3]
七彩虹主板怎么设置u盘启动
七彩虹ColorfulC.A7GT D3 V15主板使用手册:[6]
七彩虹ColorfulC.A7GT D3 V15主板使用手册:[5]
七彩虹ColorfulC.A7GT D3 V15主板使用手册:[7]
猜你喜欢
什么是iso9001认证
辽阔无垠的意思
功夫不负有心人的意思
昕是什么意思
身体健康祝福语
盛气凌人的凌是什么意思
鬼打墙是什么意思
圆通快递什么时候停运
水笕的意思是什么
一口价是什么意思
猜你喜欢
春蚕象征什么
health是什么意思
电暖气片什么牌子好
家庭教师第二季什么时候出
等量齐观的意思
照耀的意思
寻根究底的意思
石敢当是什么意思
带玉手镯有什么好处
20岁用什么护肤品好