自在经验网
首页
美食营养
游戏数码
知识问答
生活知识
返回
自在经验网
首页
美食营养
游戏数码
手工爱好
生活知识
健康养生
运动户外
职场理财
情感交际
母婴教育
时尚美容
知识问答
搜索
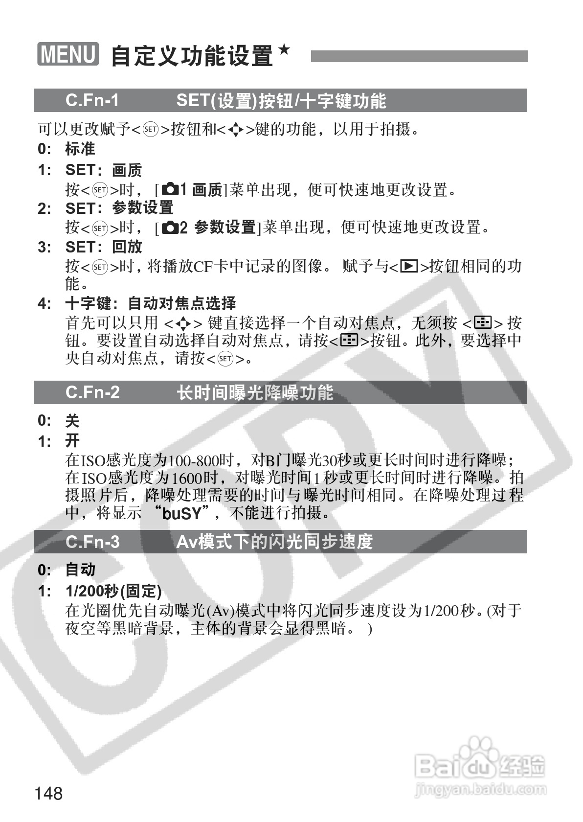
佳能EOS350DDIGITAL数码相机使用说明书:[15]
2026-02-16 15:47:12
本篇为《佳能EOS350DDIGITAL数码相机使用说明书》,主要介绍该产品的使用方法以及常见故障解决方案。
(共篇)
上一篇:
|
下一篇:
相关推荐
佳能EOS350DDIGITAL数码相机使用说明书:[16]
阅读量:174
佳能EOS 550D数码相机使用说明书:[15]
阅读量:71
佳能EOS 600D数码相机使用说明书:[15]
阅读量:177
数码相机fe-350wide使用说明
阅读量:90
数码相机单反相机传感器清洁
阅读量:180
猜你喜欢
慢严舒柠效果怎么样
如何上好复习课
烧纸钱怎么写
怎么用ps换背景颜色
两台路由器怎么连接
如何算生辰八字
如何演讲
欠债还不起怎么办
一段很现实的话适合发朋友圈
龙门石窟在哪里
猜你喜欢
淘宝红包怎么领
qq号忘了怎么找回
重置路由器密码
192.168.1.1 路由器设置修改密码
如何分辨翡翠
二手烟吸多了怎么办
奔驰c180怎么样
早泄如何治疗
哈尔滨的旅游景点
ps里面怎么画虚线