自在经验网
首页
美食营养
生活百科
知识问答
生活知识
返回
自在经验网
首页
美食营养
游戏数码
手工爱好
生活知识
生活百科
健康养生
运动户外
职场理财
情感交际
母婴教育
时尚美容
知识问答
更多知识
搜索
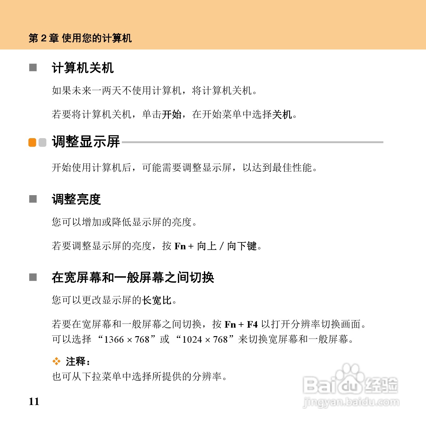
联想昭阳K12笔记本电脑使用说明书:[4]
2026-02-13 21:40:28
本篇为《联想昭阳K12笔记本电脑使用说明书》,主要介绍该产品的使用方法以及常见故障解决方案。
(共篇)
上一篇:
|
下一篇:
相关推荐
联想昭阳K12笔记本电脑使用说明书:[11]
阅读量:86
联想昭阳M10笔记本电脑使用说明书:[4]
阅读量:172
联想昭阳 E43笔记本电脑使用说明书:[4]
阅读量:164
笔记本电脑如何连接wifi
阅读量:78
笔记本电脑开不了机怎么处理
阅读量:64
猜你喜欢
微信和qq怎么绑定
如何画画
怎么安装win7系统
博瑞怎么样
石膏线条怎么安装
色达在哪里
路由器图片
如何借钱
黄芪泡水喝的功效
电脑怎么定时开关机
猜你喜欢
多动症的孩子怎么办
如何移民澳大利亚
0510是哪里的区号
四川色达旅游
如何美白
朋友圈怎么只发文字
福特新蒙迪欧怎么样
如何删除qq聊天记录
营业执照到期了怎么办
黑龙江的省会在哪里