自在经验网
首页
美食营养
游戏数码
手工爱好
生活家居
返回
自在经验网
首页
美食营养
游戏数码
手工爱好
生活家居
健康养生
运动户外
职场理财
情感交际
母婴教育
时尚美容
搜索
东芝Satellite L630笔记本电脑使用说明书:[12]
2024-10-31 17:06:31
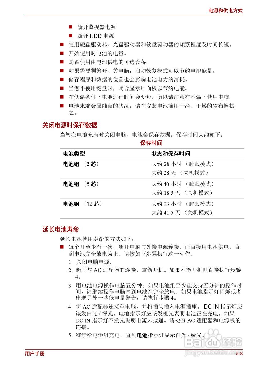
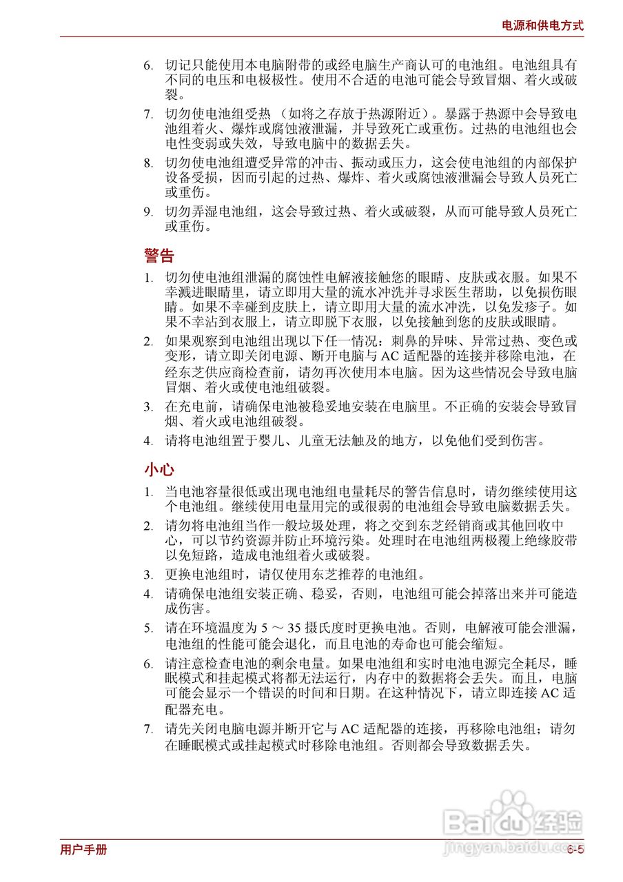
本篇为《东芝Satellite L630笔记本电脑使用说明书》,主要介绍该产品的使用方法以及常见故障解决方案。
相关推荐
东芝Satellite L630笔记本电脑使用说明书:[11]
东芝Satellite L630笔记本电脑使用说明书:[15]
东芝Satellite L630笔记本电脑使用说明书:[17]
东芝 Satellite L855(WIN8)笔记本电脑说明书:[12]
笔记本电脑摄像头如何打开
猜你喜欢
桑葚酒的做法
盐水鸡的正宗做法
红薯做法
奶酪蛋糕的做法
腐竹的家常做法
海参的家常做法
蚝油生菜的做法步骤
小鸟怎么画
西湖醋鱼的做法
鸡刨豆腐的家常做法
猜你喜欢
鹌鹑蛋的做法家常做法
清蒸鱼的做法大全
舜怎么读
我的世界隐身药水怎么做
蒸米饭的做法
抓饭的做法
木耳炒鸡蛋的做法
酉字怎么读
蓝牙耳机一个响一个不响怎么办
香蕉蛋糕的做法