自在经验网
首页
美食营养
生活百科
知识问答
生活知识
返回
自在经验网
首页
美食营养
游戏数码
手工爱好
生活知识
生活百科
健康养生
运动户外
职场理财
情感交际
母婴教育
时尚美容
知识问答
更多知识
搜索
明基MX750投影机使用说明书:[1]
2026-02-23 13:23:12
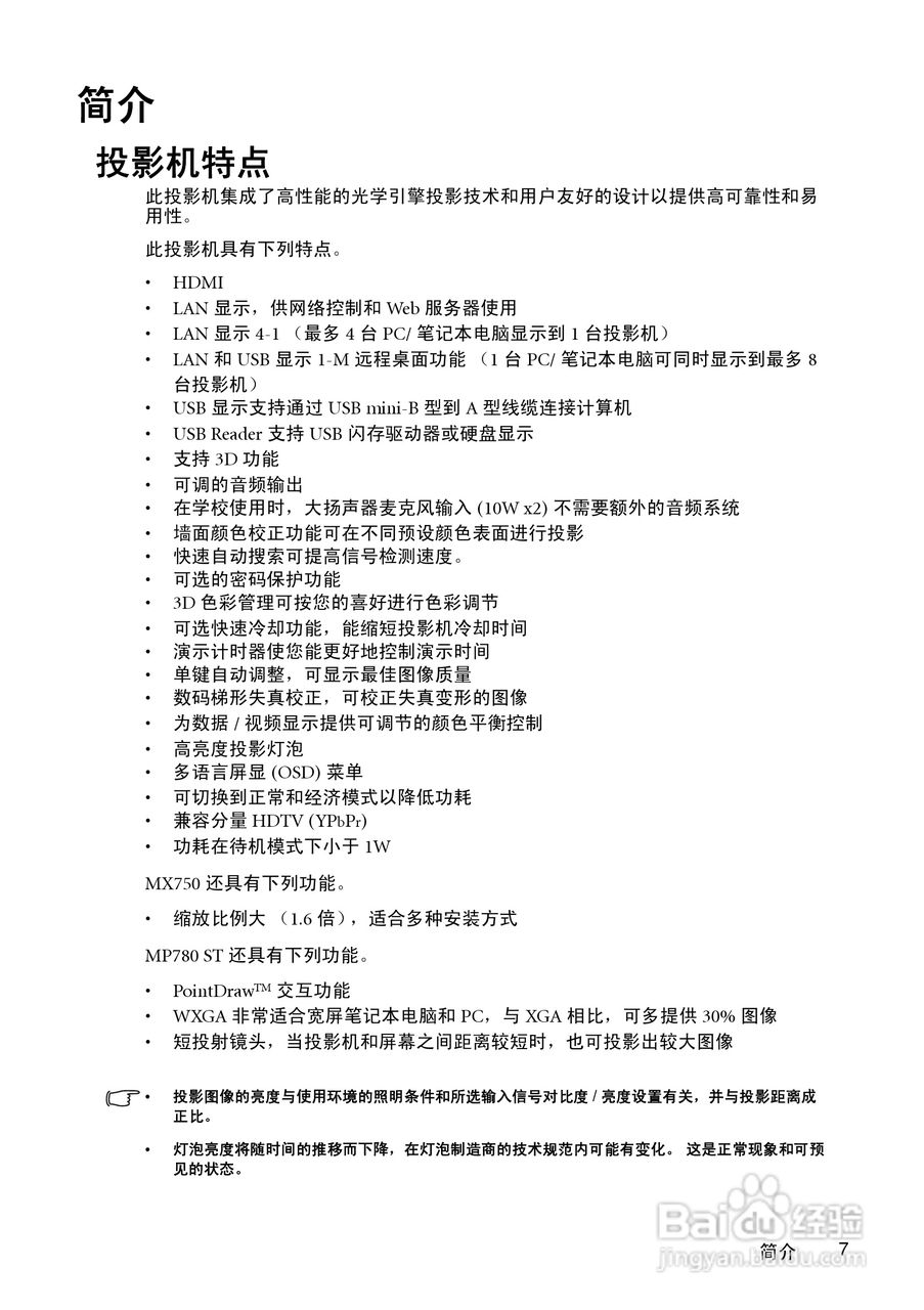
本篇为《明基MX750投影机使用说明书》,主要介绍该产品的使用方法以及常见故障解决方案。
(共篇)
下一篇:
相关推荐
WCL如何对比治疗量?
阅读量:170
炉石传说卡拉赞英雄难度夜之魇(蓝龙)怎么过?
阅读量:177
魔兽世界怀旧盗贼攻略
阅读量:95
魔兽世界黑上双德怎么卡
阅读量:93
奥山空军怎么召唤
阅读量:39
猜你喜欢
dnf勋章怎么获得
qq闺蜜关系怎么弄
怀孕血糖高怎么办
你好日语怎么说
产假工资怎么算
滴虫性阴炎是怎么得的
细小怎么治
市场占有率怎么算
作文开头怎么写
怎么调鼠标灵敏度
猜你喜欢
龙猫怎么养
自荐书怎么写
折旧费怎么算
锁屏密码忘了怎么办
狗怎么交配
怎么炒外汇
鼻子痒是怎么回事
sim卡密码怎么设置
大姨妈推迟怎么办
新生儿黄疸高怎么办