自在经验网
首页
美食营养
生活百科
知识问答
生活知识
返回
自在经验网
首页
美食营养
游戏数码
手工爱好
生活知识
生活百科
健康养生
运动户外
职场理财
情感交际
母婴教育
时尚美容
知识问答
更多知识
搜索
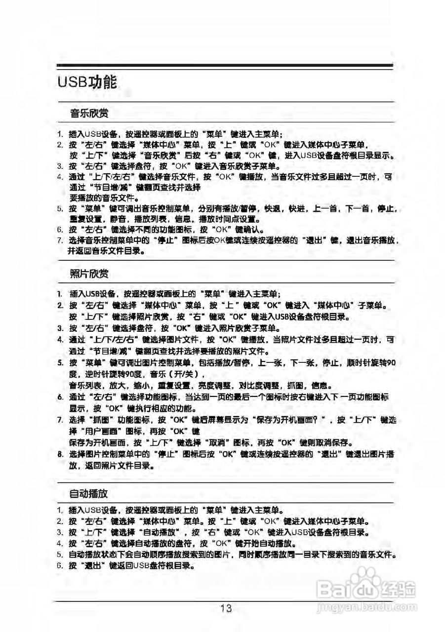
TCL王牌LED43C720液晶彩电使用说明书
2026-02-15 01:47:14
/>
相关推荐
TCL王牌LED32C700液晶彩电使用说明书
阅读量:99
TCL王牌LED46C900D液晶彩电使用说明书:[1]
阅读量:125
TCL王牌LED19C100液晶彩电使用说明书
阅读量:37
TCL王牌LED55C900D液晶彩电使用说明书:[1]
阅读量:88
TCL王牌LED39C720晶彩电使用说明书
阅读量:157
猜你喜欢
苹果5如何刷机
如何做微商步骤
cad偏移怎么用
生活技能
call是什么意思
乔丹运动鞋怎么样
个人竞聘演讲稿怎么写
如何挑选洗衣机
怎么用电脑看电视直播
陕西国际商贸学院怎么样
猜你喜欢
没有声音是怎么回事
女生如何追男生
宝宝八个月如何早教
截图快捷键ctrl加什么
额头长痘痘是什么原因
如何连接网络打印机
肺纤维化如何治疗
如何看成交量
怎么折爱心桃
flag是什么意思中文