自在经验网
首页
美食营养
生活百科
知识问答
生活知识
返回
自在经验网
首页
美食营养
游戏数码
手工爱好
生活知识
生活百科
健康养生
运动户外
职场理财
情感交际
母婴教育
时尚美容
知识问答
更多知识
搜索
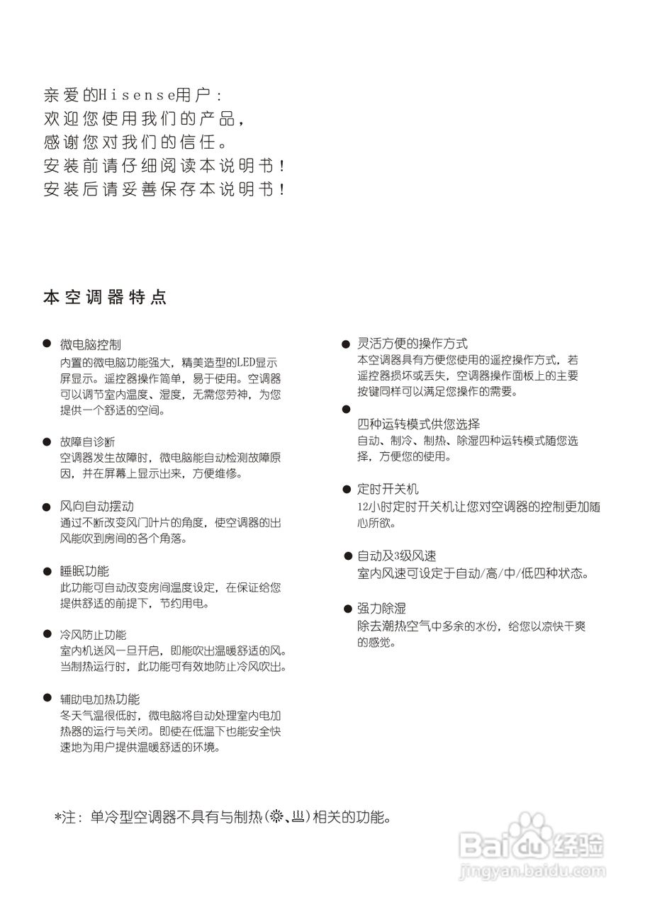
海信空调器KF-72LW/57型使用说明书:[1]
2026-02-14 20:26:56
(共篇)
下一篇:
相关推荐
海信空调器KFR-72LW/57SD型使用说明书:[1]
阅读量:59
海信空调器KFR-72LW/57SD型使用说明书:[2]
阅读量:125
海信空调器KFR-72LW/57D型使用说明书:[3]
阅读量:150
海信分体挂壁式空调器KF-50GW/99N-2型使用说明书:[1]
阅读量:183
海信分体挂壁式空调器KF-35GW/99N-2型使用说明书:[1]
阅读量:166
猜你喜欢
与世长辞的意思
surface是什么意思
oss是什么意思
什么是通信工程
大盘指数是什么意思
送客户什么礼品好
跋山涉水的意思
什么是速卖通
遐想是什么意思
成人高考什么时候出成绩
猜你喜欢
什么是节能减排
狞笑的意思
蝉古诗的意思
什么是关系数据库
梦见丢钱是什么意思
什么是黑木耳
mtv是什么意思
一般贸易是什么意思
隆重的意思
tiger是什么意思