自在经验网
首页
美食营养
生活百科
知识问答
生活知识
返回
自在经验网
首页
美食营养
游戏数码
手工爱好
生活知识
生活百科
健康养生
运动户外
职场理财
情感交际
母婴教育
时尚美容
知识问答
更多知识
搜索
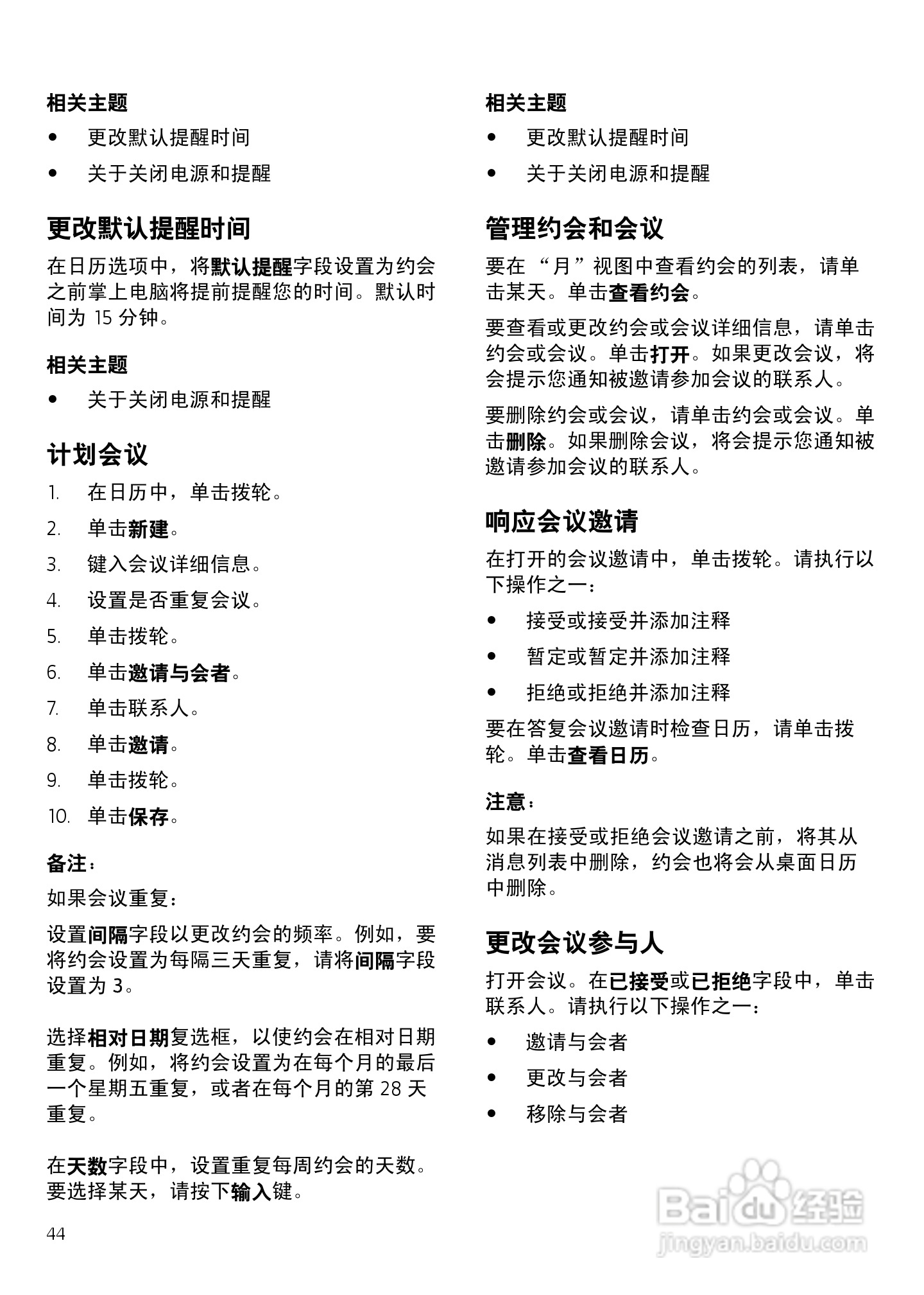
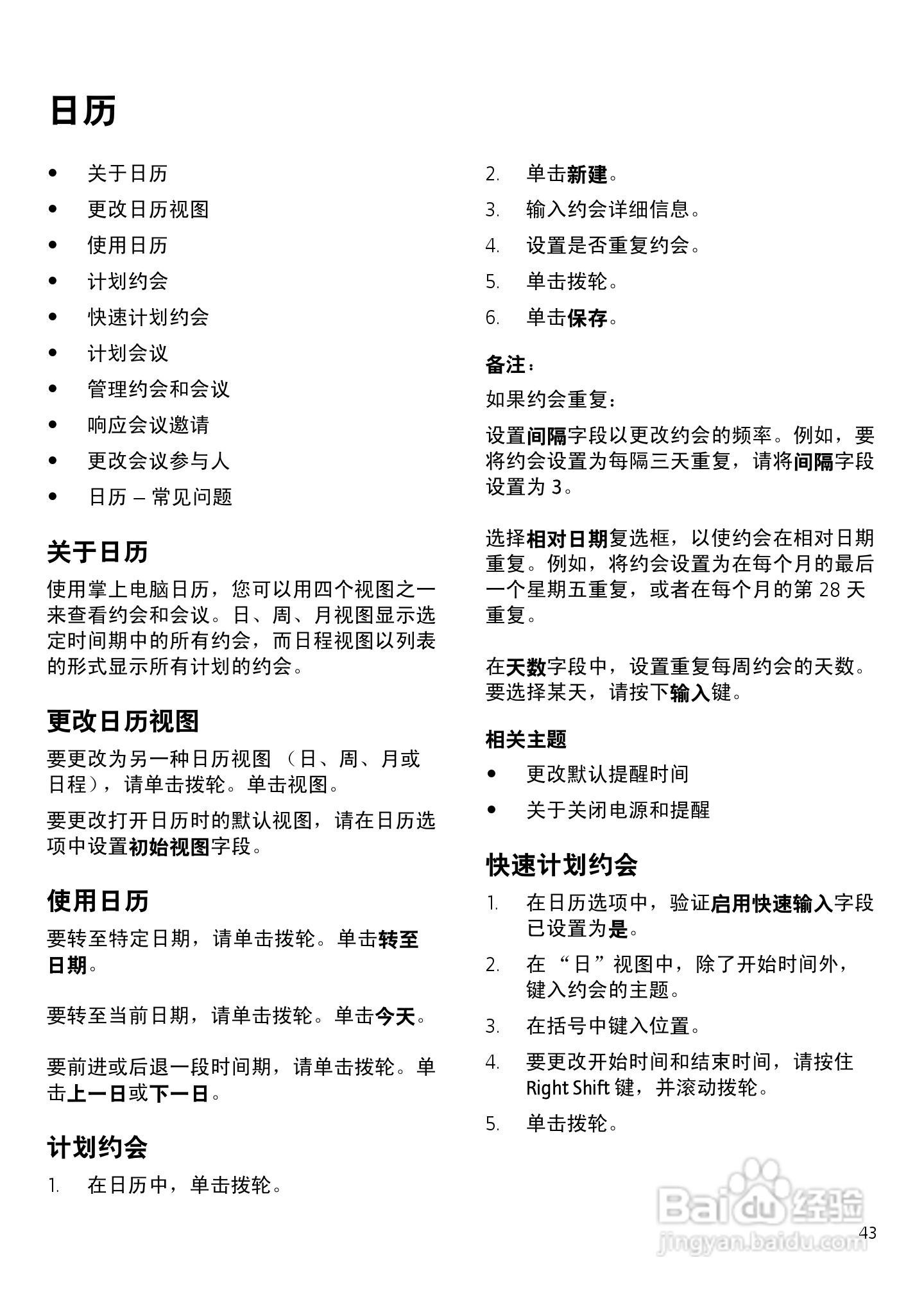
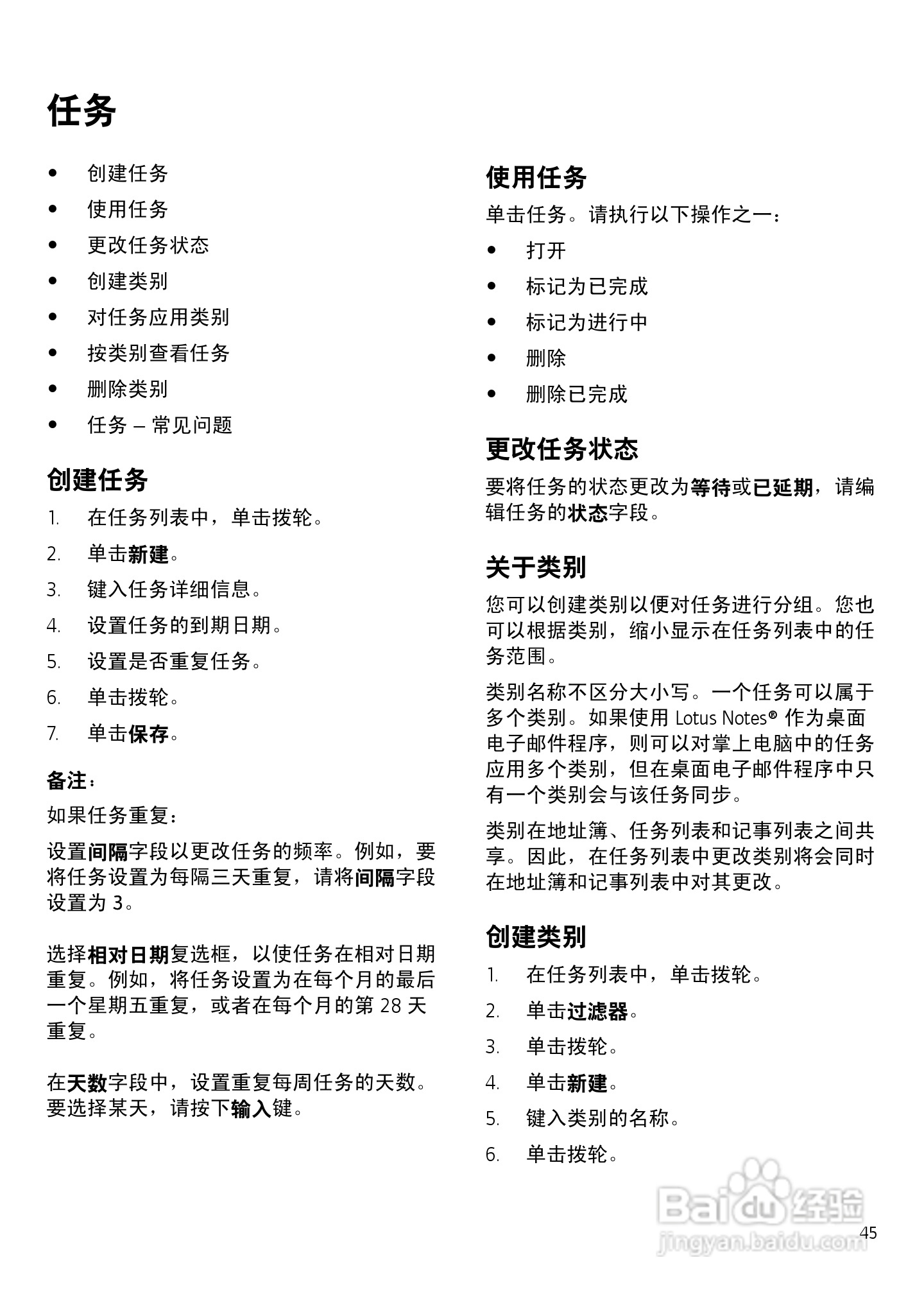
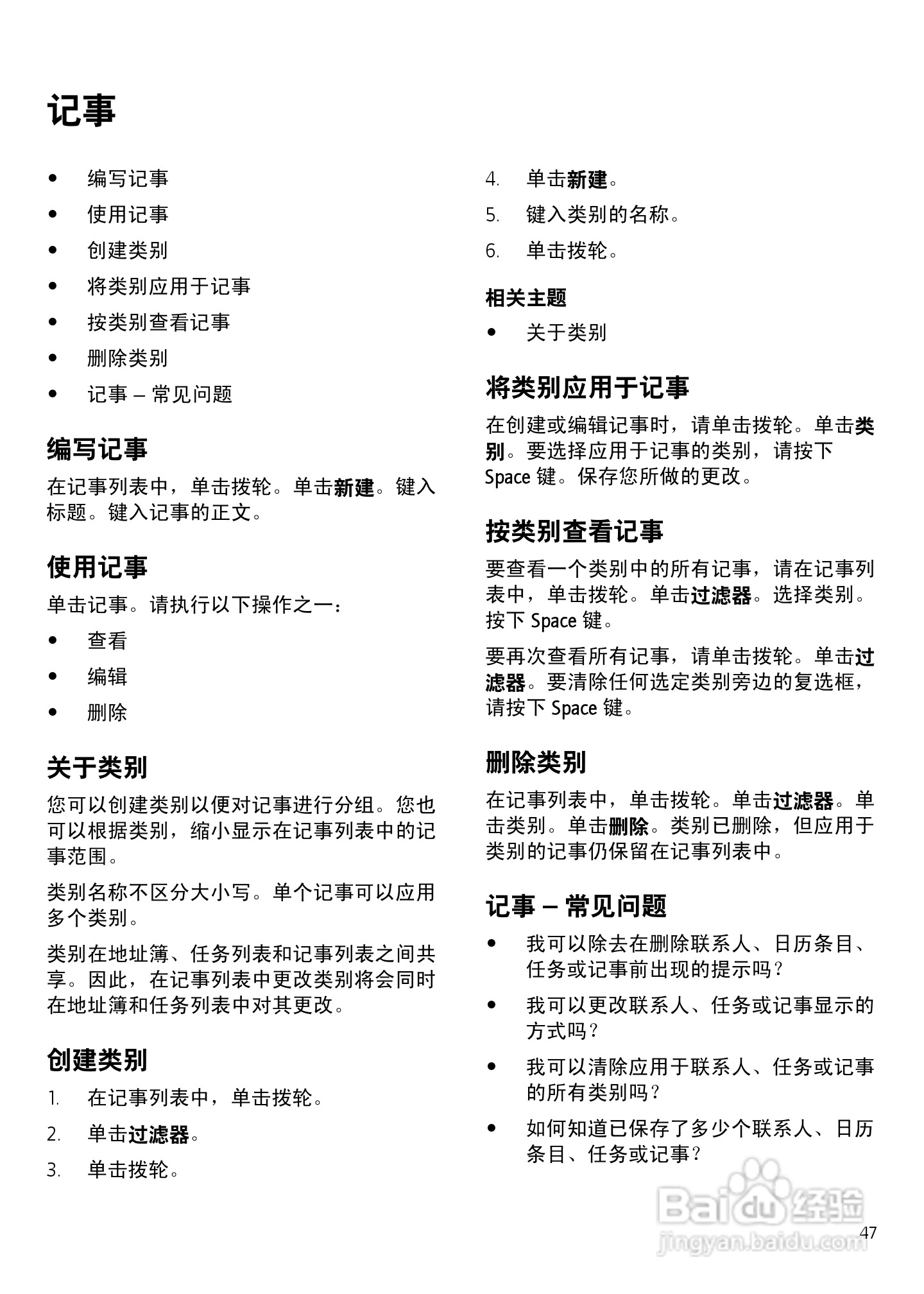
黑莓手机7280型使用说明书:[5]
2026-02-15 15:53:17
(共篇)
上一篇:
|
下一篇:
相关推荐
黑莓手机7280型使用说明书:[8]
阅读量:131
黑莓手机7280型使用说明书:[10]
阅读量:193
黑莓手机7280型使用说明书:[12]
阅读量:78
黑莓手机5810型使用说明书:[5]
阅读量:154
黑莓手机6220型使用说明书:[5]
阅读量:30
猜你喜欢
电信卡怎么样
经纬网怎么看
写信格式怎么写
癌细胞是怎么形成的
脂肪肝是怎么治疗
怎么谈恋爱找话题
牛尾汤怎么做
涨跌幅怎么算
烧心怎么回事
怎么取消页眉页脚
猜你喜欢
昂克赛拉怎么样
没问题的英语怎么写
微信怎么支付
怎么样才能丰胸
艺福堂的茶叶怎么样
小孩近视眼怎么办
艾瑞泽7怎么样
怎么清理c盘垃圾
丰田车怎么样
脱皮怎么办