自在经验网
首页
美食营养
游戏数码
手工爱好
生活家居
返回
自在经验网
首页
美食营养
游戏数码
手工爱好
生活家居
健康养生
运动户外
职场理财
情感交际
母婴教育
时尚美容
搜索
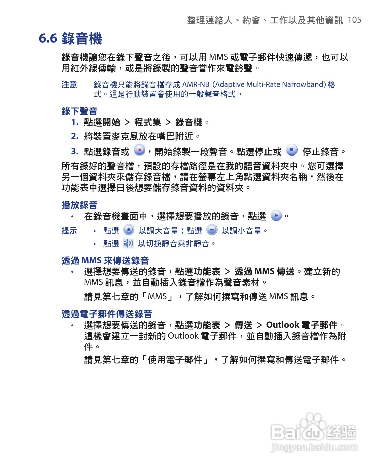
HTC手机Touch Dual型使用说明书:[11]
2024-10-13 06:56:06
相关推荐
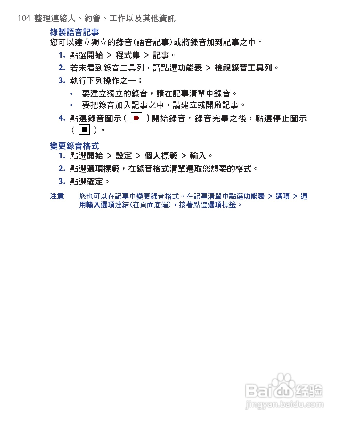
HTC手机Touch Dual型使用说明书:[12]
HTC手机Touch Dual型使用说明书:[16]
使用说明书封面怎么做
使用说明书wf2651使用指南
HTC手机Touch Dual型使用说明书:[24]
猜你喜欢
对标是什么意思
琥珀和蜜蜡有什么区别
司空见惯的意思
红参的作用与功效
做网页用什么软件
野生灵芝的功效与作用
打酱油是什么意思
腿粗穿什么裤子
忌讳是什么意思
不可方物是什么意思
猜你喜欢
什么里的微感动作文
但使龙城飞将在不教胡马度阴山的意思
不置可否的意思
英国代购什么最划算
鲁棒性是什么意思
什么是网络防火墙
什么动画片最好看
清明时节雨纷纷路上行人欲断魂的意思
亟待什么意思
reliable什么意思