自在经验网
首页
美食营养
生活百科
知识问答
生活知识
返回
自在经验网
首页
美食营养
游戏数码
手工爱好
生活知识
生活百科
健康养生
运动户外
职场理财
情感交际
母婴教育
时尚美容
知识问答
更多知识
搜索
技嘉GV-N240D3-1GI显卡使用说明书:[3]
2026-02-18 07:27:00
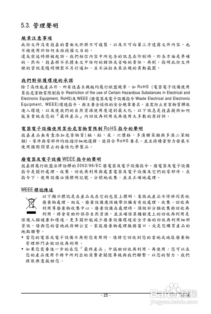
本篇为《技嘉GV-N240D3-1GI显卡使用说明书》,主要介绍该产品的使用方法以及常见故障解决方案。
(共篇)
上一篇:
|
下一篇:
相关推荐
技嘉GV-N520D3-1GI显卡使用说明书:[3]
阅读量:71
技嘉GV-N95TD3-1GI显卡使用说明书:[3]
阅读量:35
技嘉GV-N520D3-1GI显卡使用说明书:[2]
阅读量:123
技嘉GV-N520D3-1GI显卡使用说明书:[4]
阅读量:83
技嘉GV-N95TOC-1GI显卡使用说明书:[3]
阅读量:112
猜你喜欢
开花店怎么样
怎么学好英语口语
奇瑞qq怎么样
夏天感冒了怎么办
怎么让头发变硬
记性不好怎么办
二手房怎么贷款
qq忘记密码怎么办
怎么ps
空气刘海怎么打理
猜你喜欢
华中师范大学怎么样
我的世界mod怎么安装
ppt怎么设置背景
打印机墨盒怎么装
单眼皮怎么画眼妆
虱子卵怎么去除
360怎么重装系统
头发稀疏怎么办
邮箱怎么申请
身份证被盗用怎么办